HOME   LIST
‹–   –›

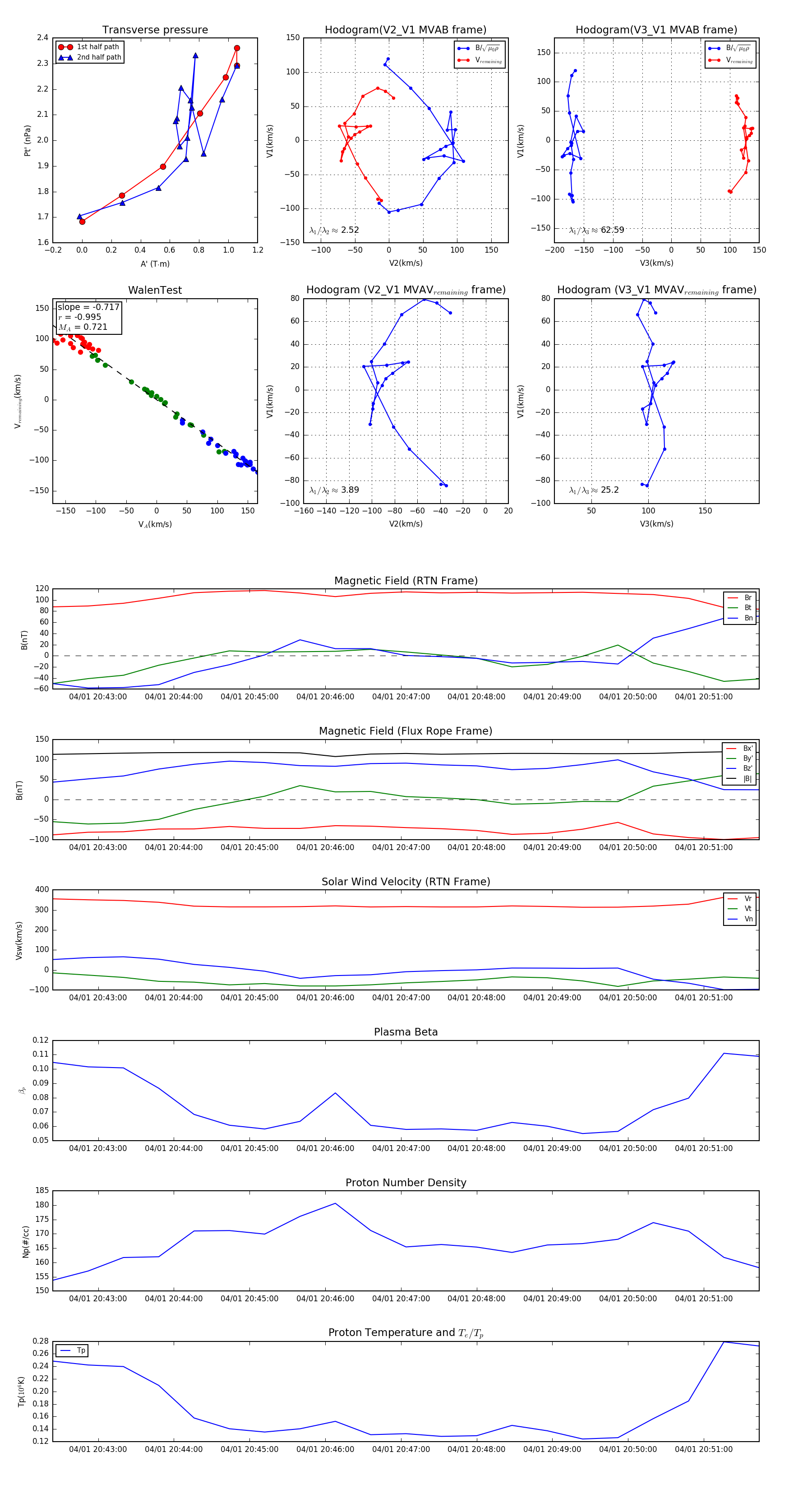
Flux Rope in 2024

Flux Rope Event 2024-04-01 20:42:24 ~ 2024-04-01 20:51:44 (561 seconds)


plot