HOME   LIST
‹–   –›

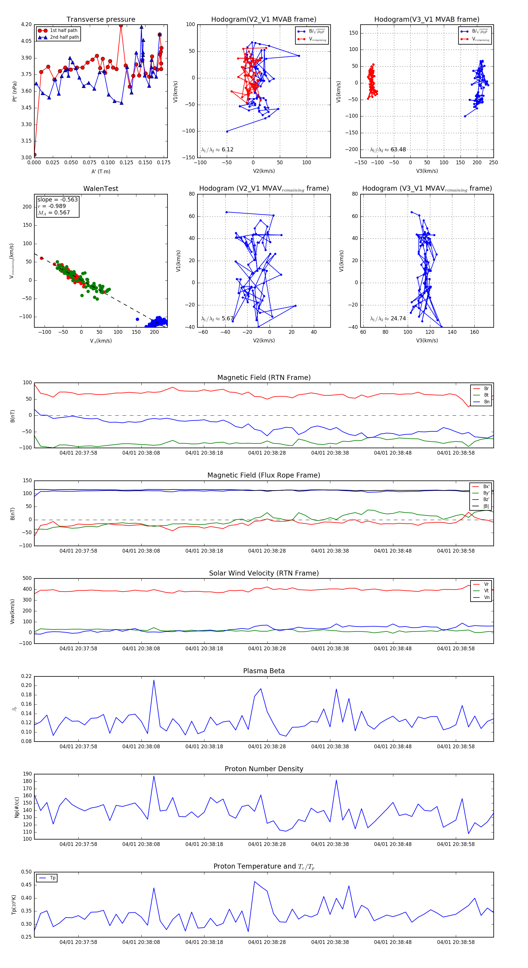
Flux Rope in 2024

Flux Rope Event 2024-04-01 20:37:51 ~ 2024-04-01 20:39:04 (74 seconds)


plot