HOME   LIST
‹–   –›

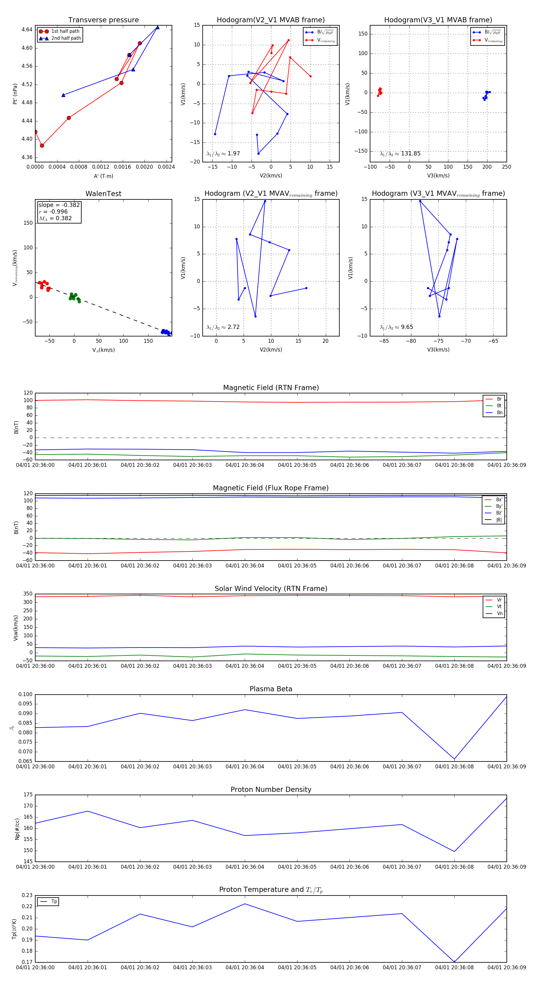
Flux Rope in 2024

Flux Rope Event 2024-04-01 20:36:00 ~ 2024-04-01 20:36:09 (10 seconds)


plot