HOME   LIST
‹–   –›

Flux Rope in 2024

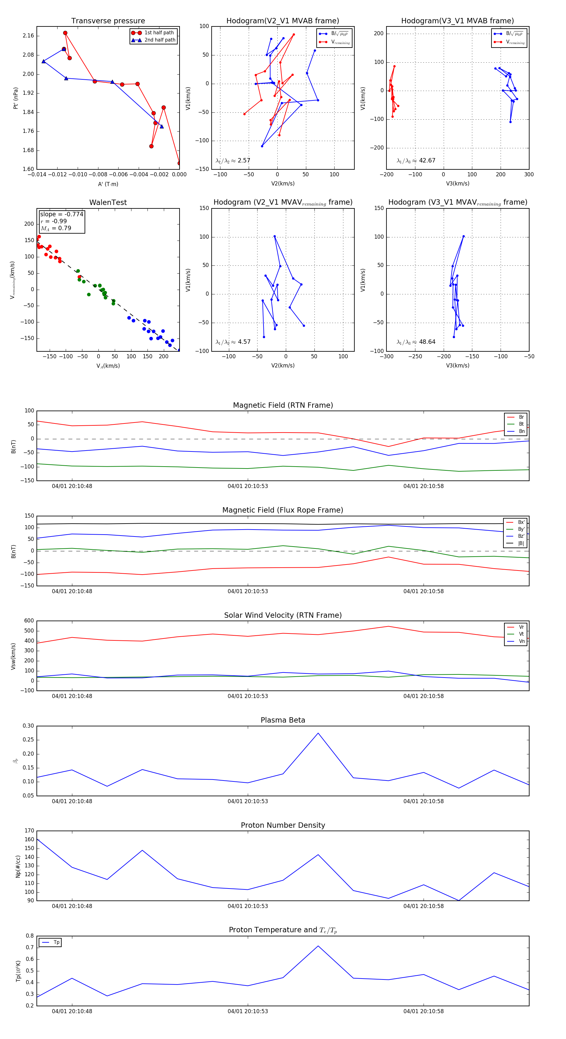
Flux Rope Event 2024-04-01 20:10:47 ~ 2024-04-01 20:11:01 (15 seconds)


plot