HOME   LIST
‹–   –›

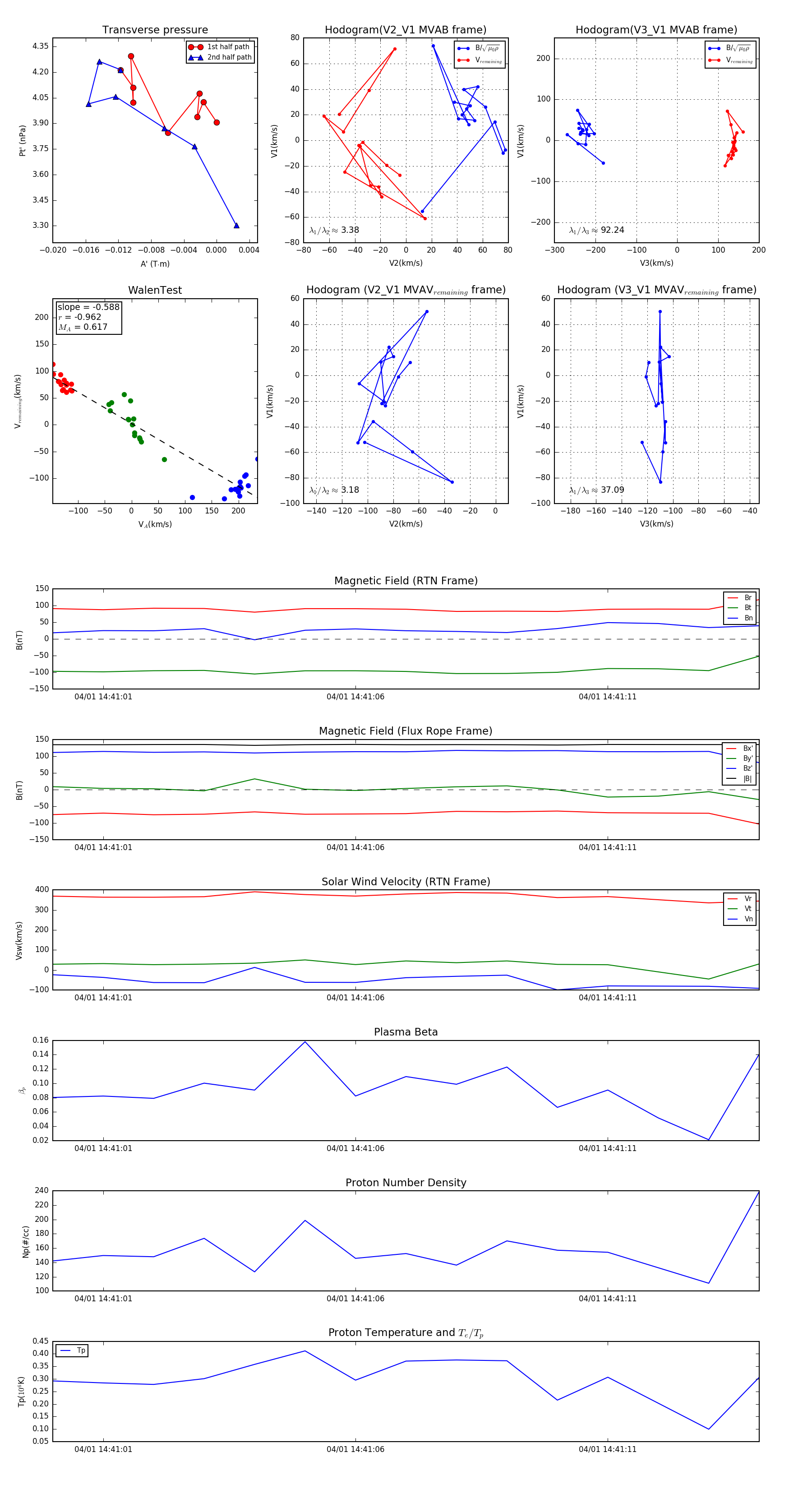
Flux Rope in 2024

Flux Rope Event 2024-04-01 14:41:00 ~ 2024-04-01 14:41:14 (15 seconds)


plot