HOME   LIST
‹–   –›

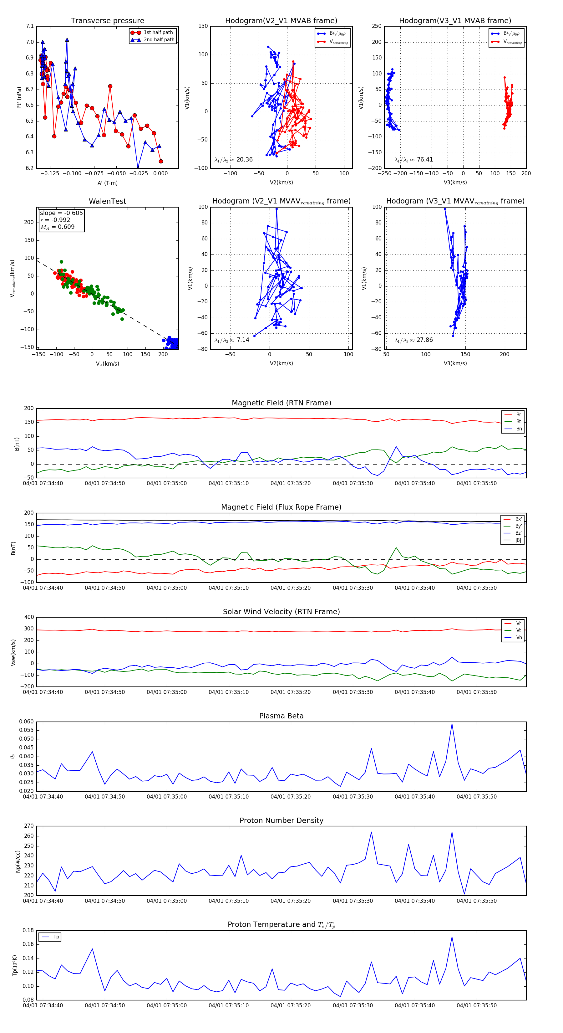
Flux Rope in 2024

Flux Rope Event 2024-04-01 07:34:39 ~ 2024-04-01 07:35:58 (80 seconds)


plot