HOME   LIST
‹–   –›

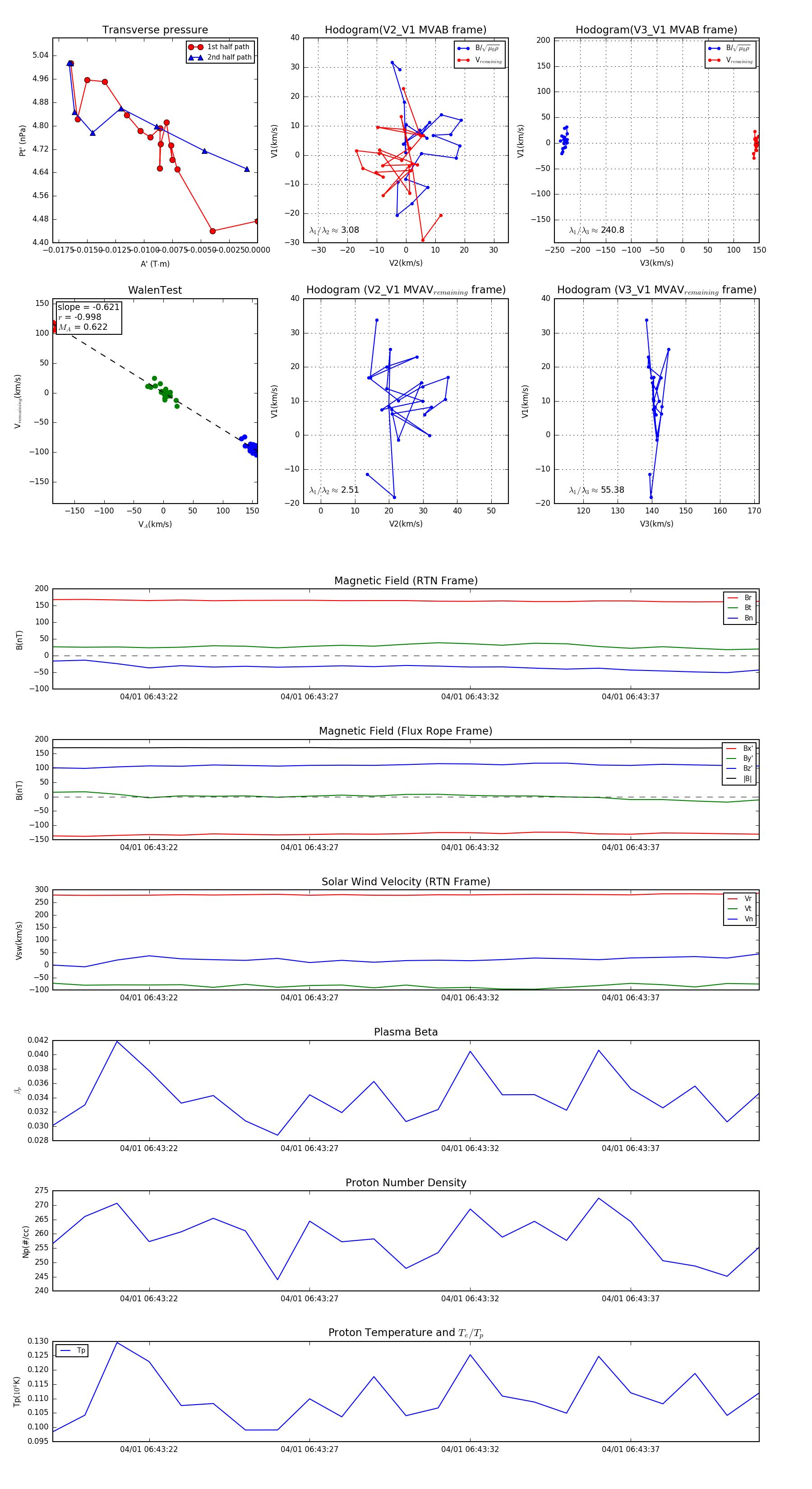
Flux Rope in 2024

Flux Rope Event 2024-04-01 06:43:19 ~ 2024-04-01 06:43:41 (23 seconds)


plot