HOME   LIST
‹–   –›

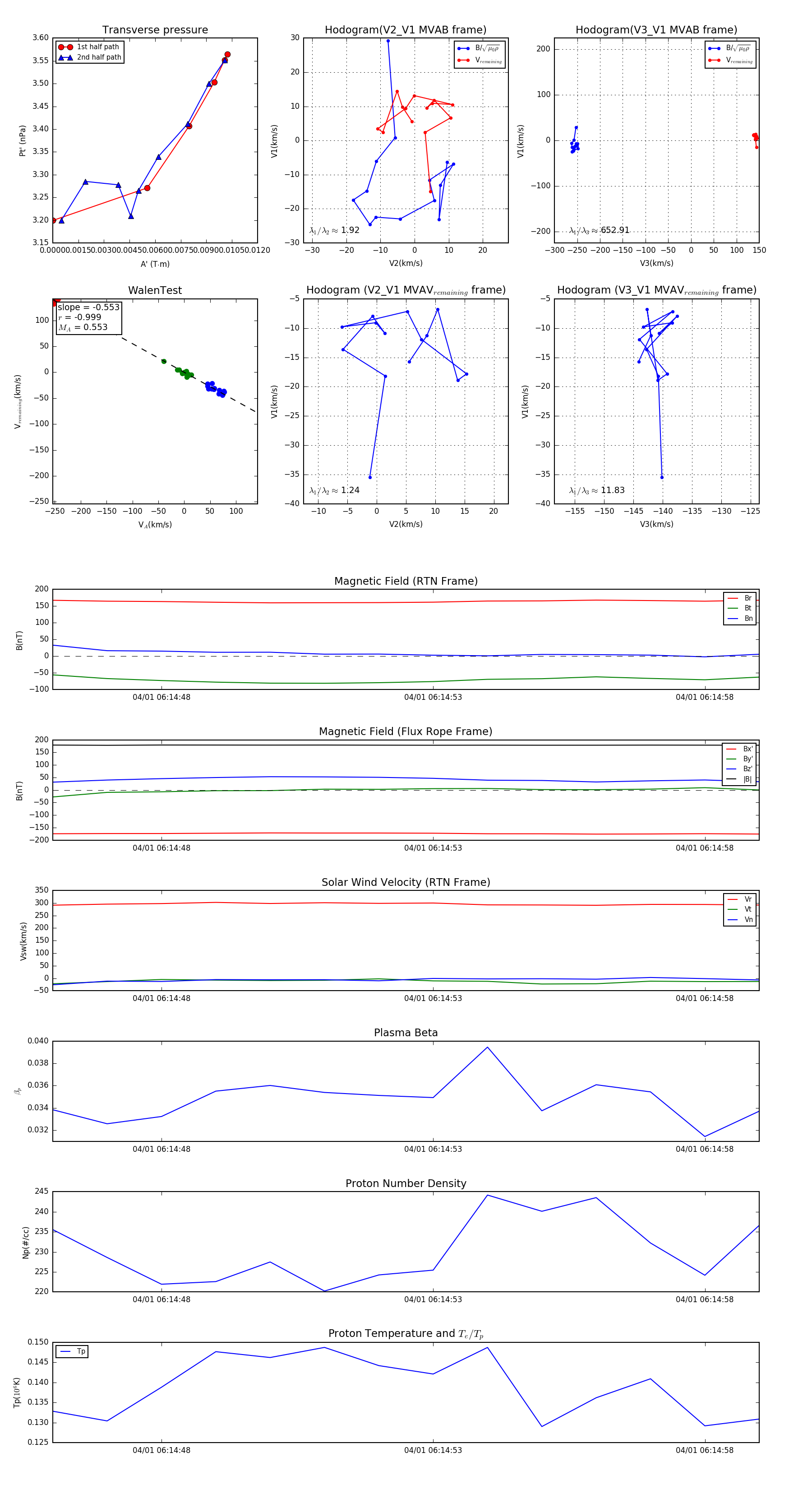
Flux Rope in 2024

Flux Rope Event 2024-04-01 06:14:46 ~ 2024-04-01 06:14:59 (14 seconds)


plot