HOME   LIST
‹–   –›

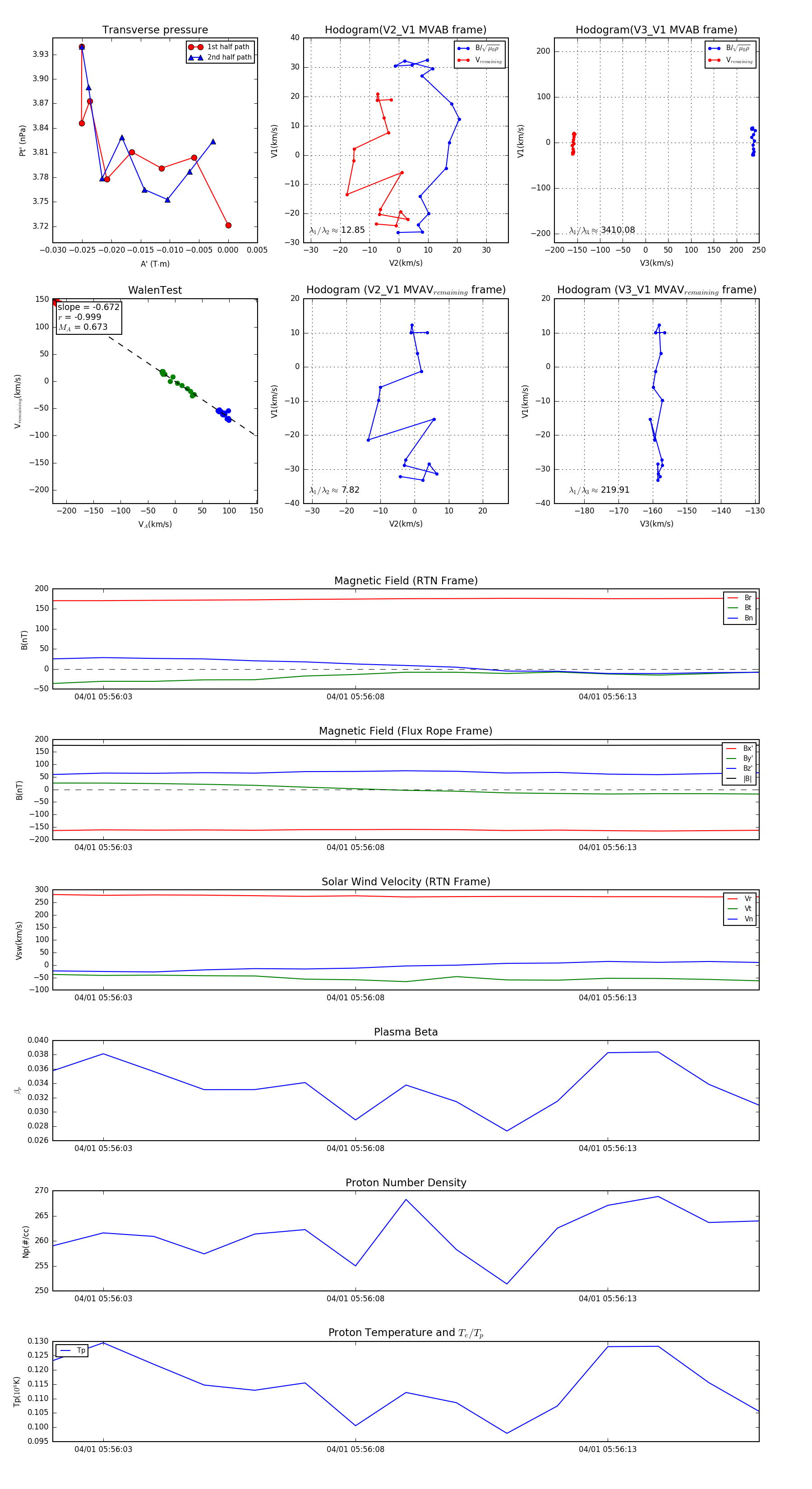
Flux Rope in 2024

Flux Rope Event 2024-04-01 05:56:02 ~ 2024-04-01 05:56:16 (15 seconds)


plot