HOME   LIST
‹–   –›

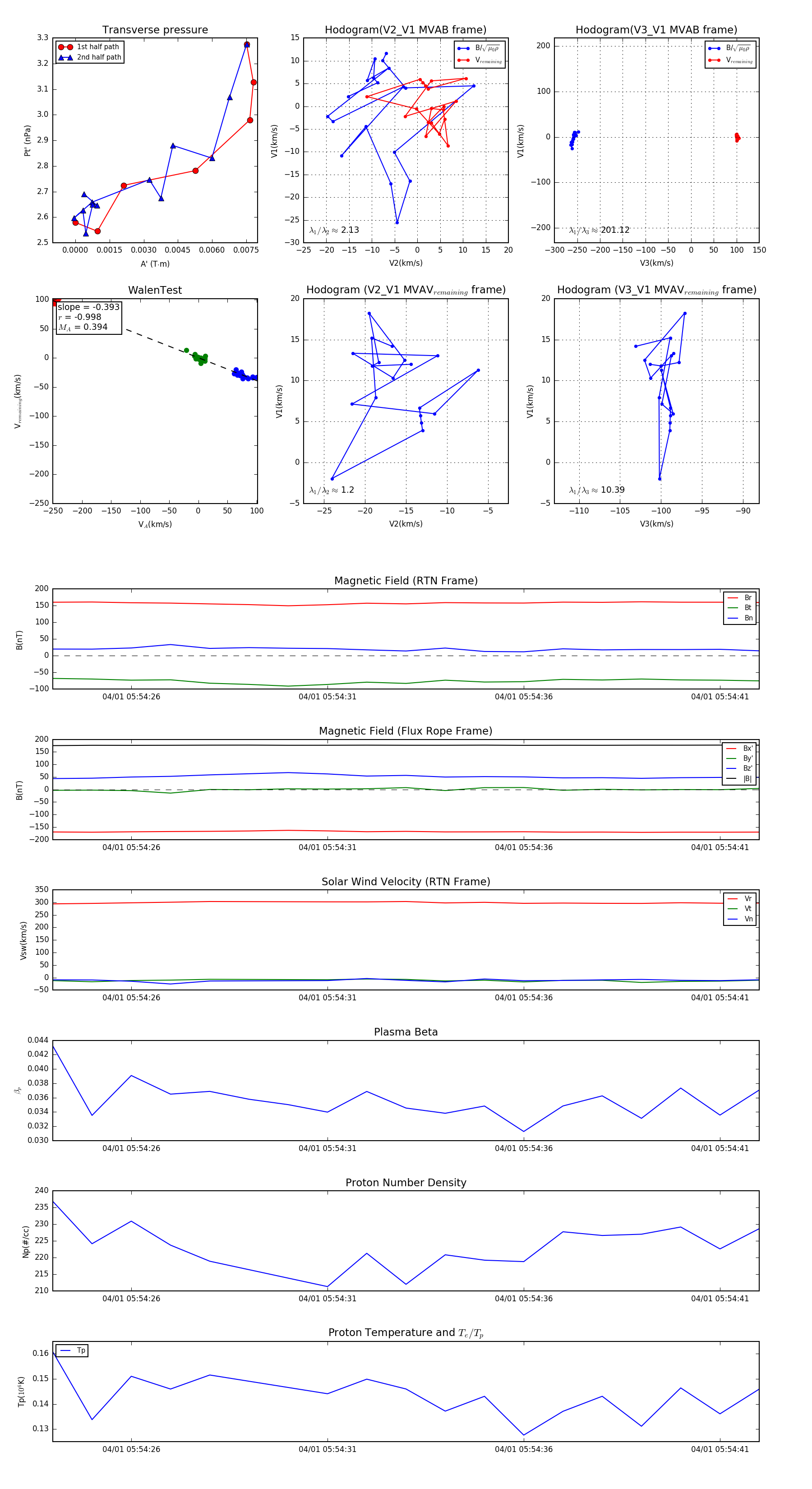
Flux Rope in 2024

Flux Rope Event 2024-04-01 05:54:24 ~ 2024-04-01 05:54:42 (19 seconds)


plot