HOME   LIST
‹–   –›

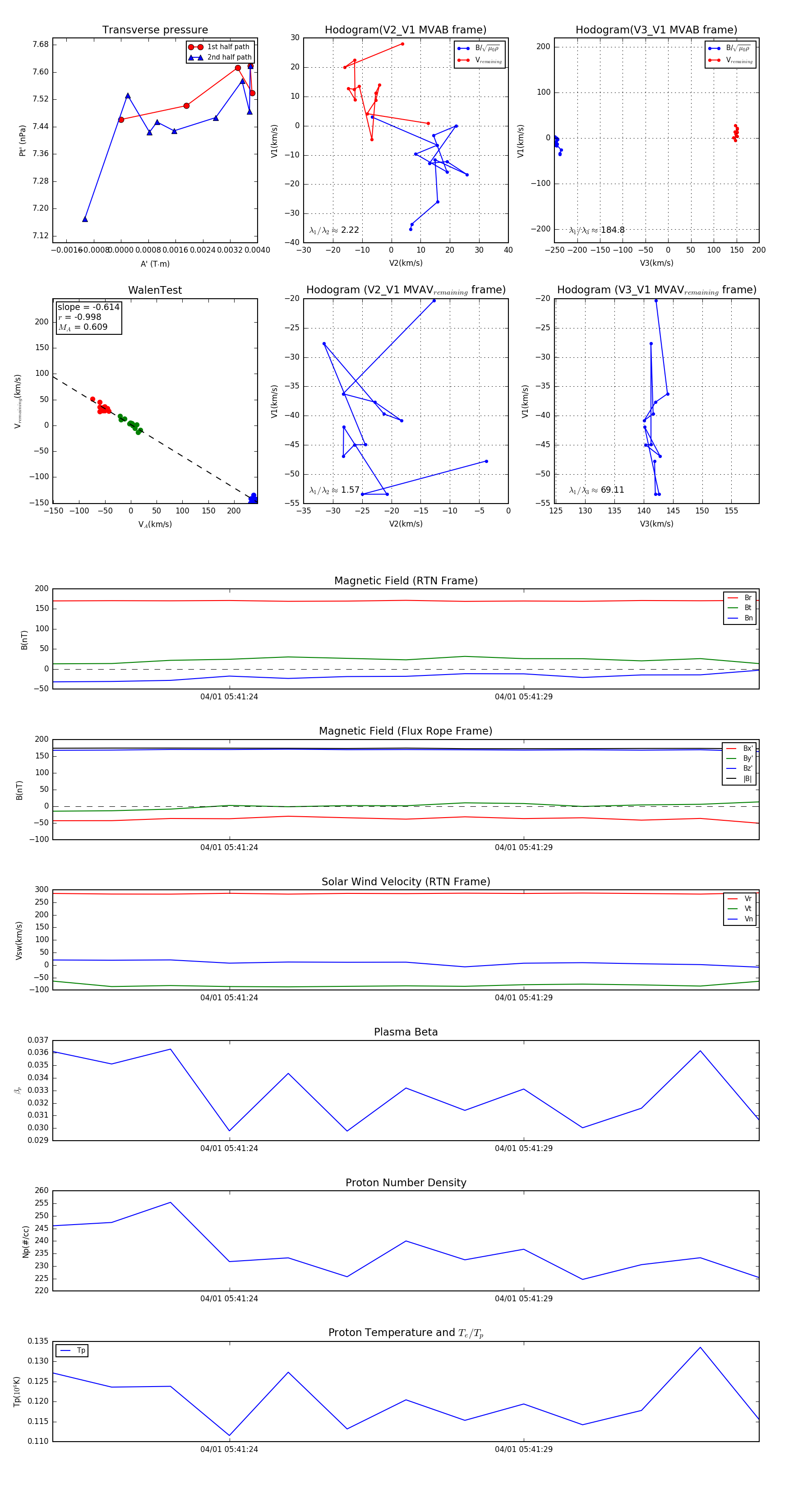
Flux Rope in 2024

Flux Rope Event 2024-04-01 05:41:21 ~ 2024-04-01 05:41:33 (13 seconds)


plot