HOME   LIST
‹–   –›

Flux Rope in 2024

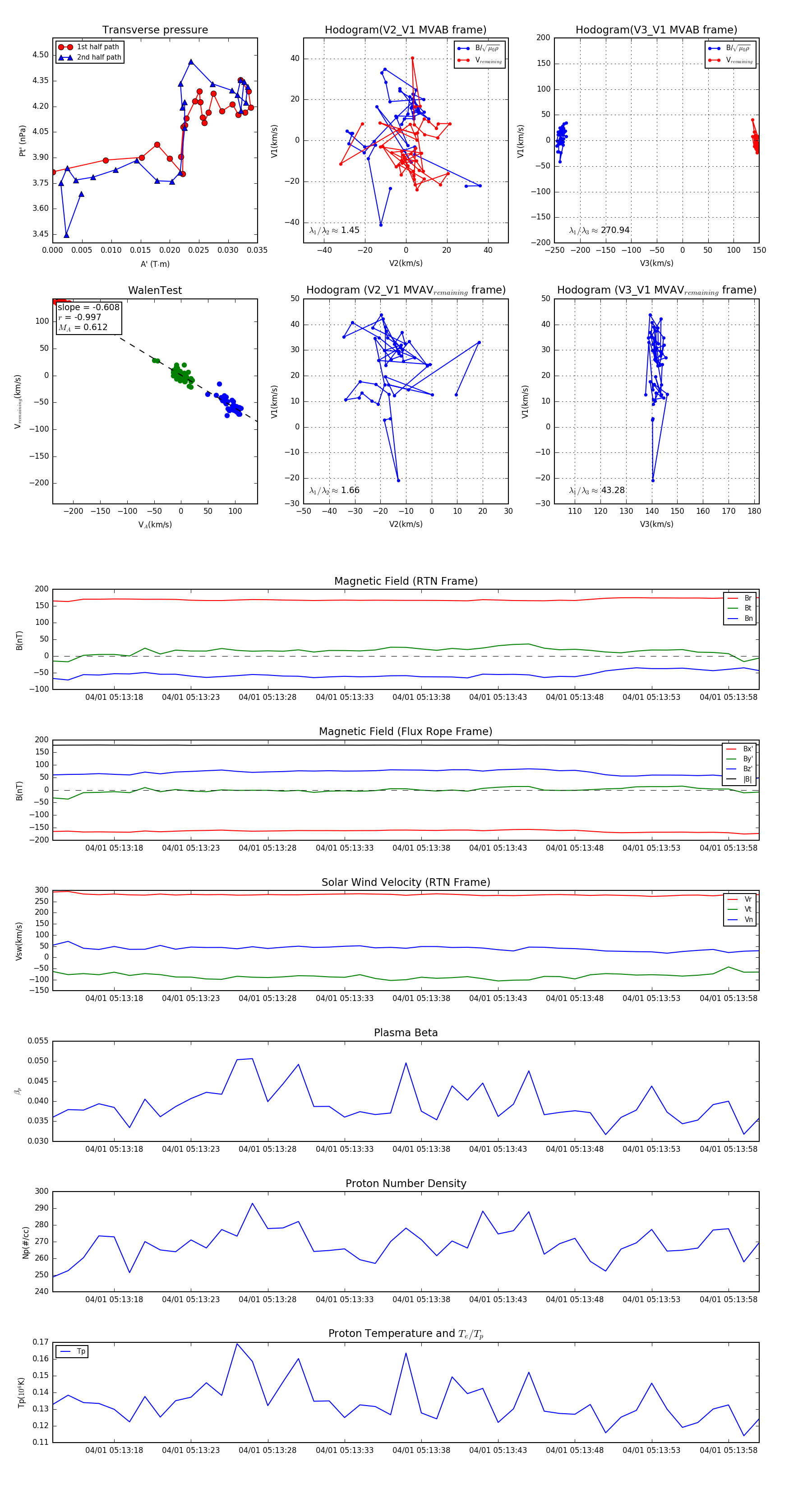
Flux Rope Event 2024-04-01 05:13:14 ~ 2024-04-01 05:14:00 (47 seconds)


plot