HOME   LIST
‹–   –›

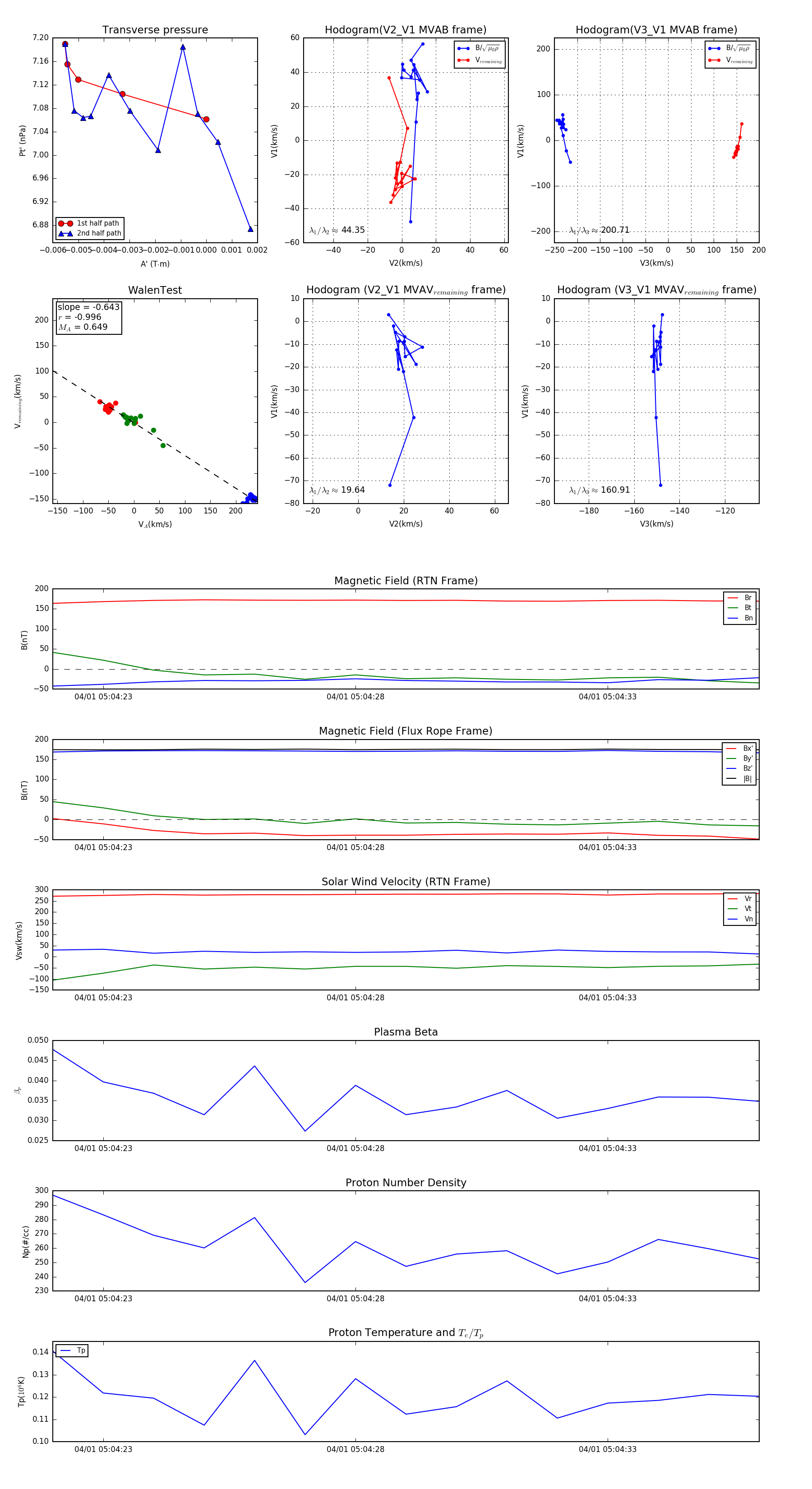
Flux Rope in 2024

Flux Rope Event 2024-04-01 05:04:22 ~ 2024-04-01 05:04:36 (15 seconds)


plot