HOME   LIST
‹–   –›

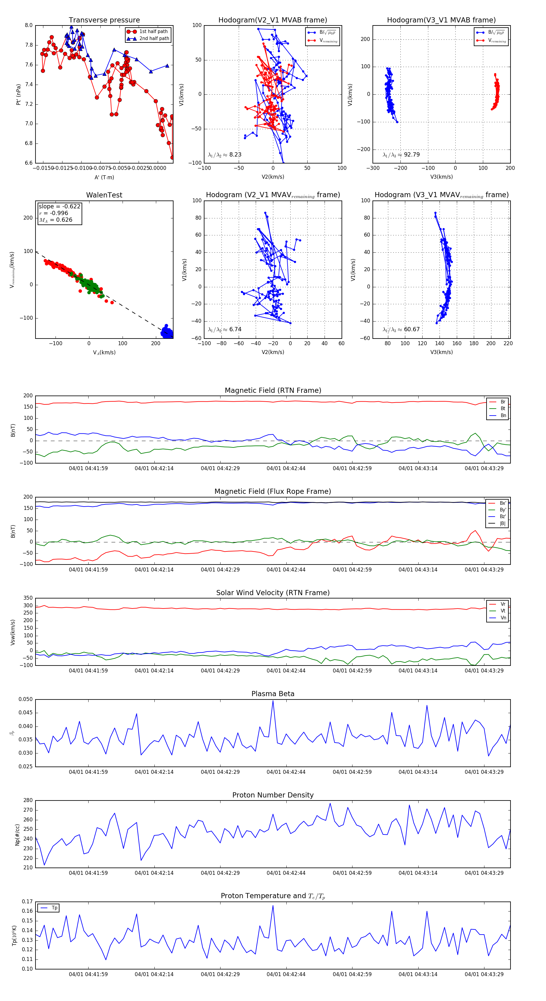
Flux Rope in 2024

Flux Rope Event 2024-04-01 04:41:47 ~ 2024-04-01 04:43:35 (109 seconds)


plot