HOME   LIST
‹–   –›

Flux Rope in 2024

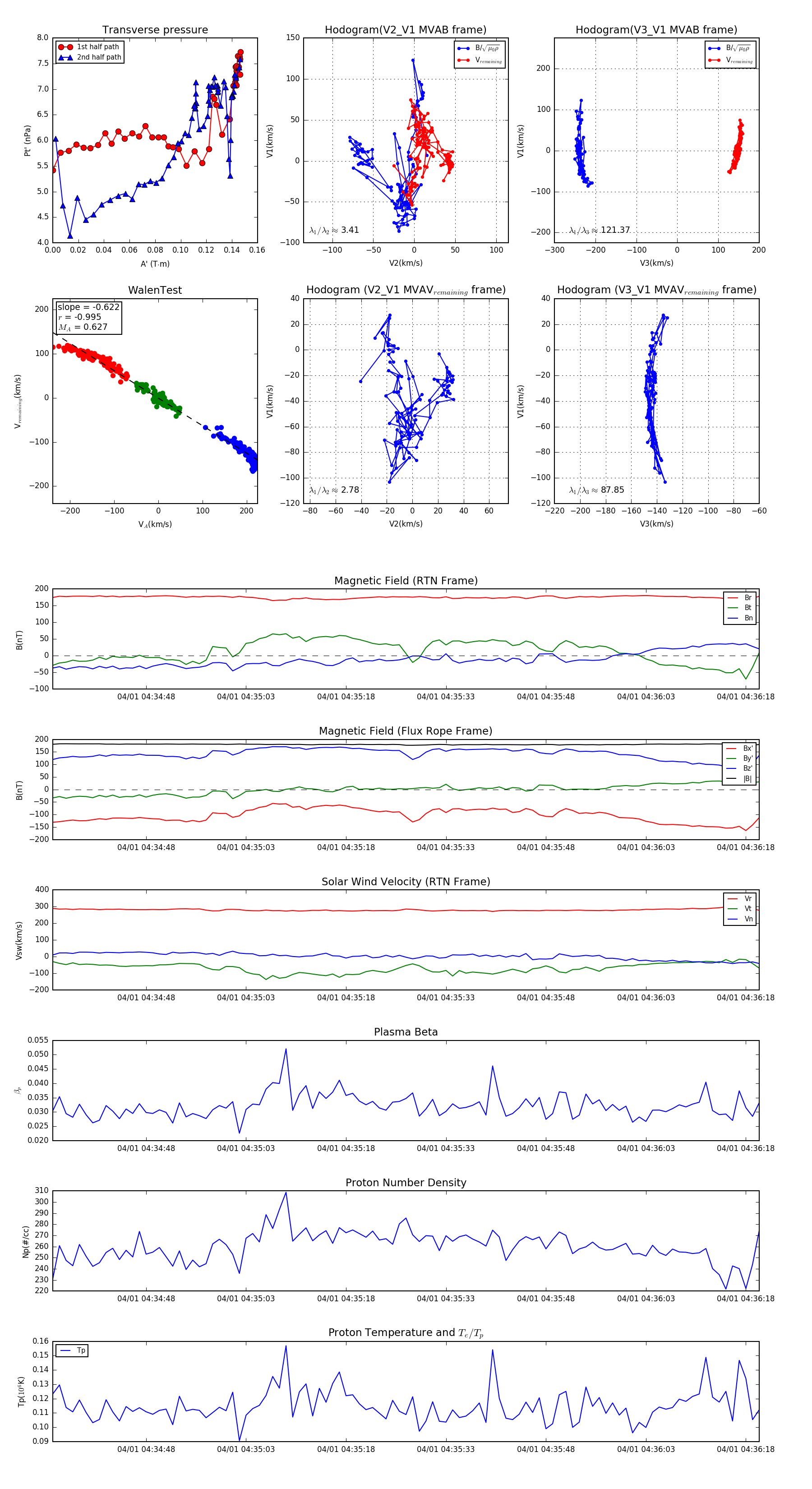
Flux Rope Event 2024-04-01 04:34:34 ~ 2024-04-01 04:36:20 (107 seconds)


plot