HOME   LIST
‹–   –›

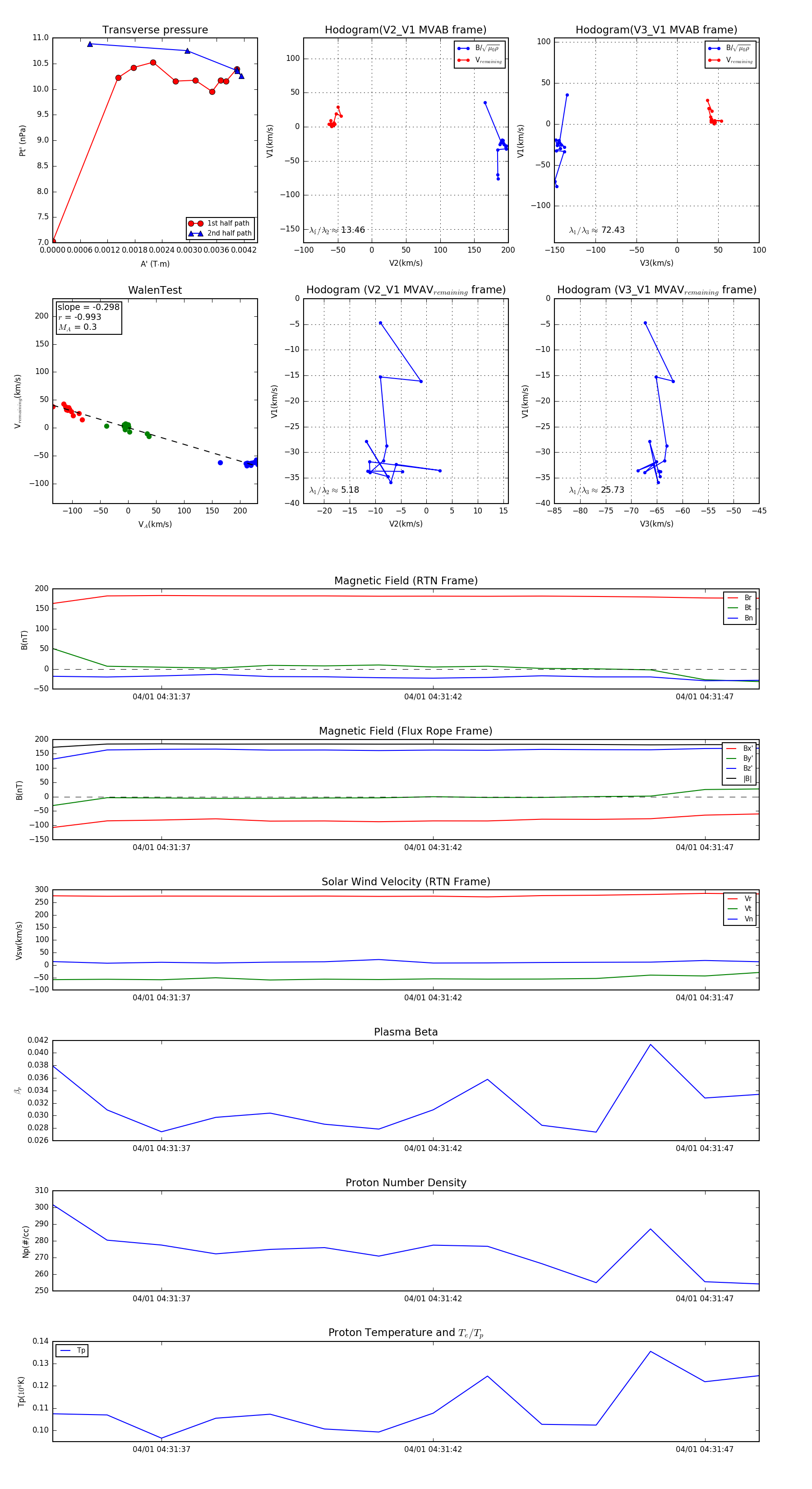
Flux Rope in 2024

Flux Rope Event 2024-04-01 04:31:35 ~ 2024-04-01 04:31:48 (14 seconds)


plot