HOME   LIST
‹–   –›

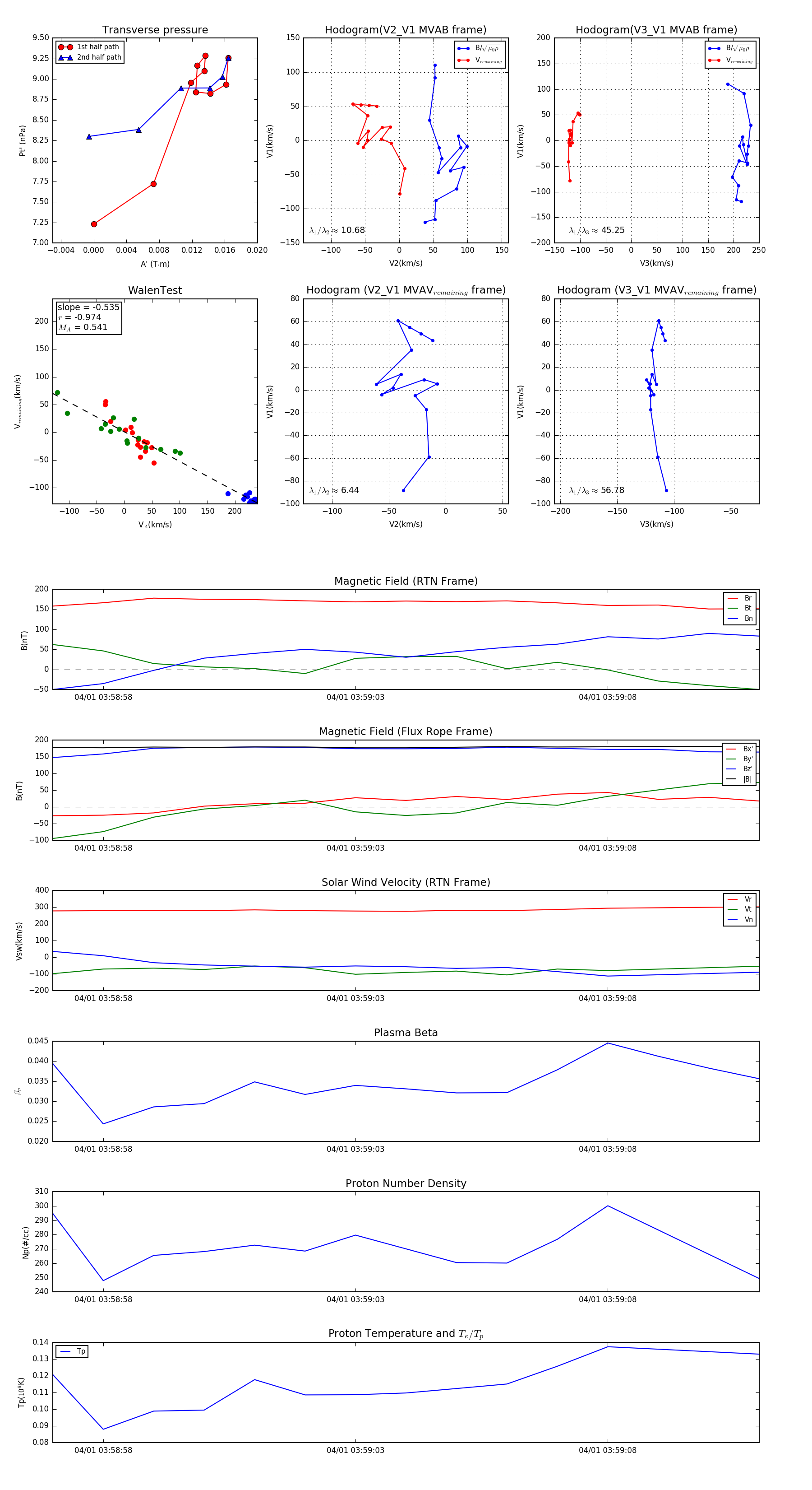
Flux Rope in 2024

Flux Rope Event 2024-04-01 03:58:57 ~ 2024-04-01 03:59:11 (15 seconds)


plot