HOME   LIST
‹–   –›

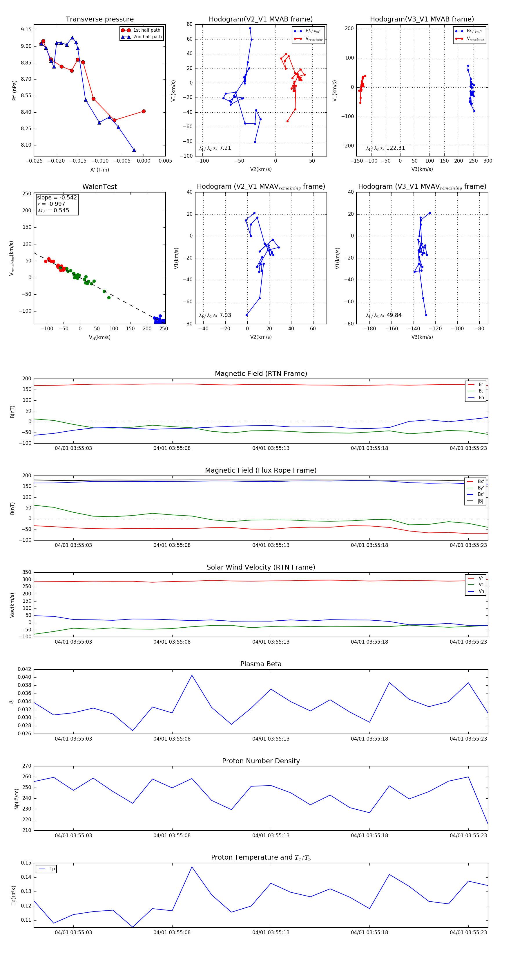
Flux Rope in 2024

Flux Rope Event 2024-04-01 03:55:01 ~ 2024-04-01 03:55:24 (24 seconds)


plot