HOME   LIST
‹–   –›

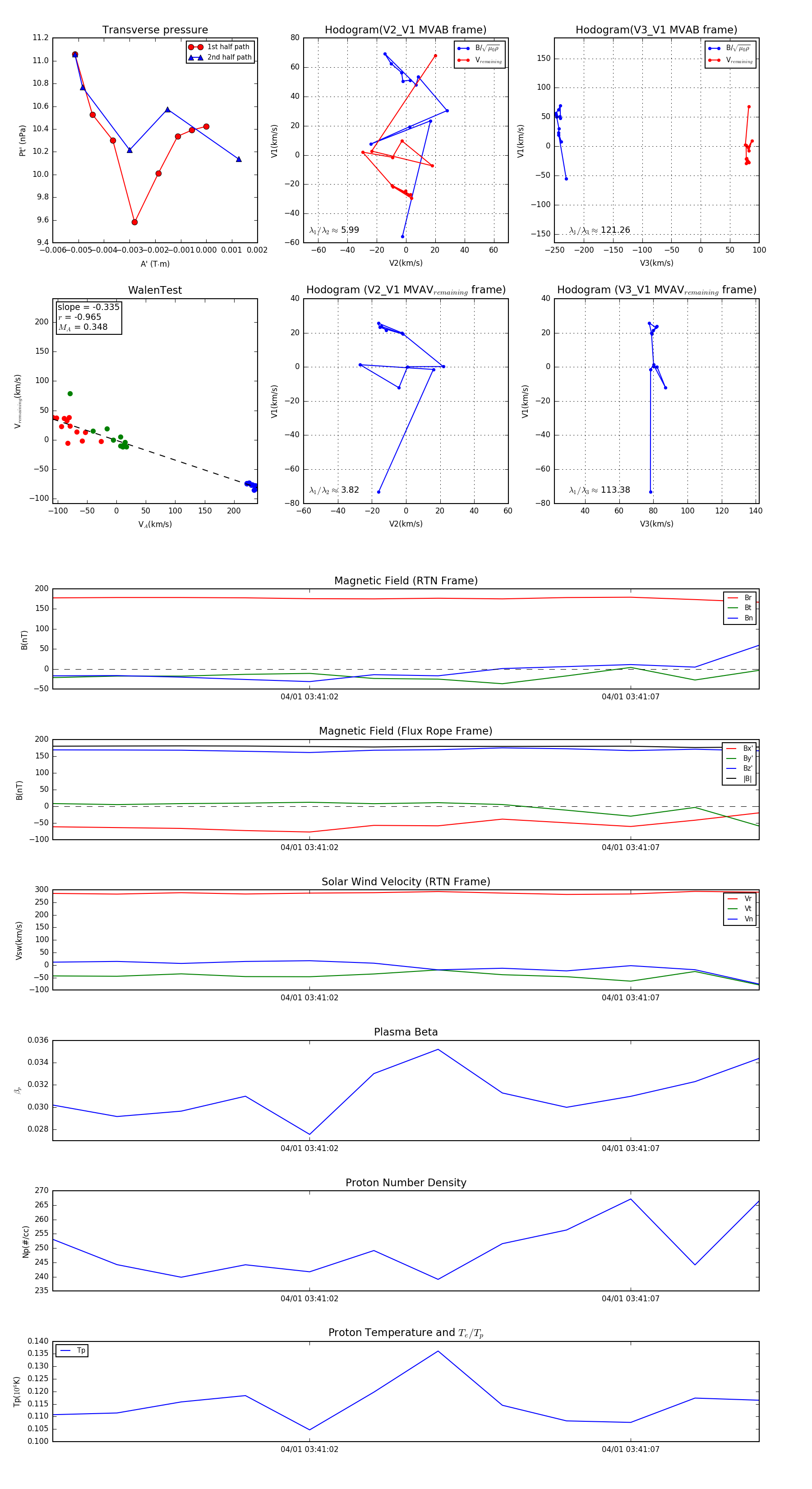
Flux Rope in 2024

Flux Rope Event 2024-04-01 03:40:58 ~ 2024-04-01 03:41:09 (12 seconds)


plot