HOME   LIST
‹–   –›

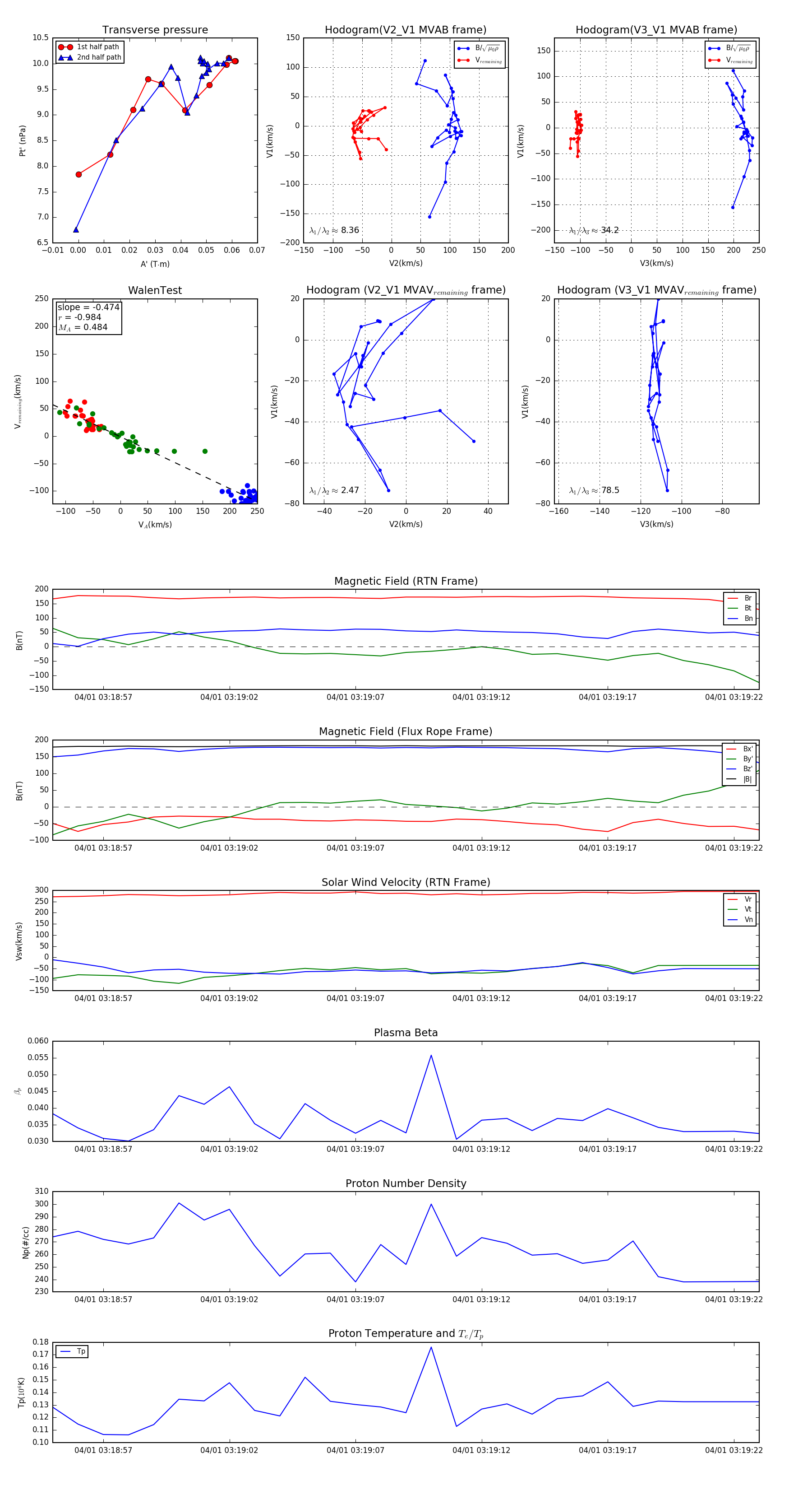
Flux Rope in 2024

Flux Rope Event 2024-04-01 03:18:55 ~ 2024-04-01 03:19:23 (29 seconds)


plot