HOME   LIST
‹–   –›

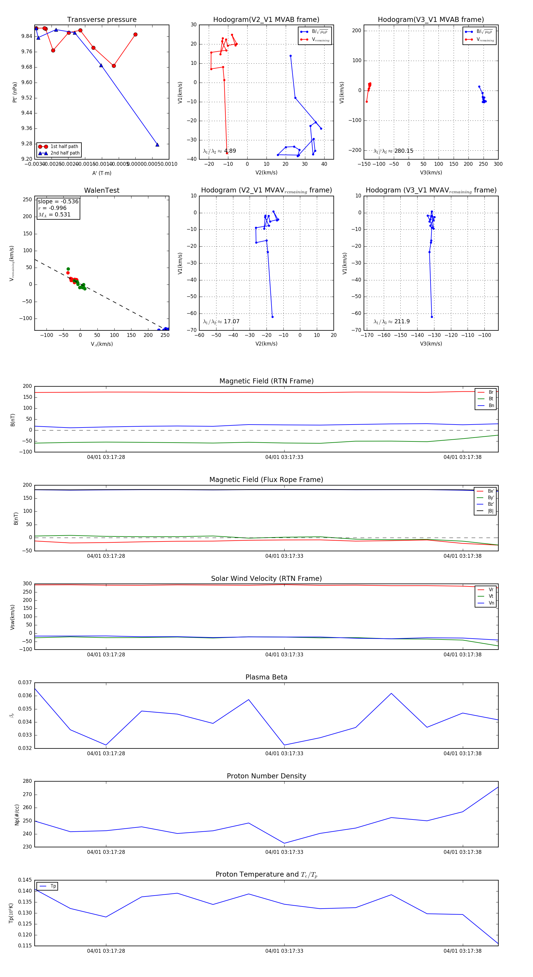
Flux Rope in 2024

Flux Rope Event 2024-04-01 03:17:26 ~ 2024-04-01 03:17:39 (14 seconds)


plot