HOME   LIST
‹–   –›

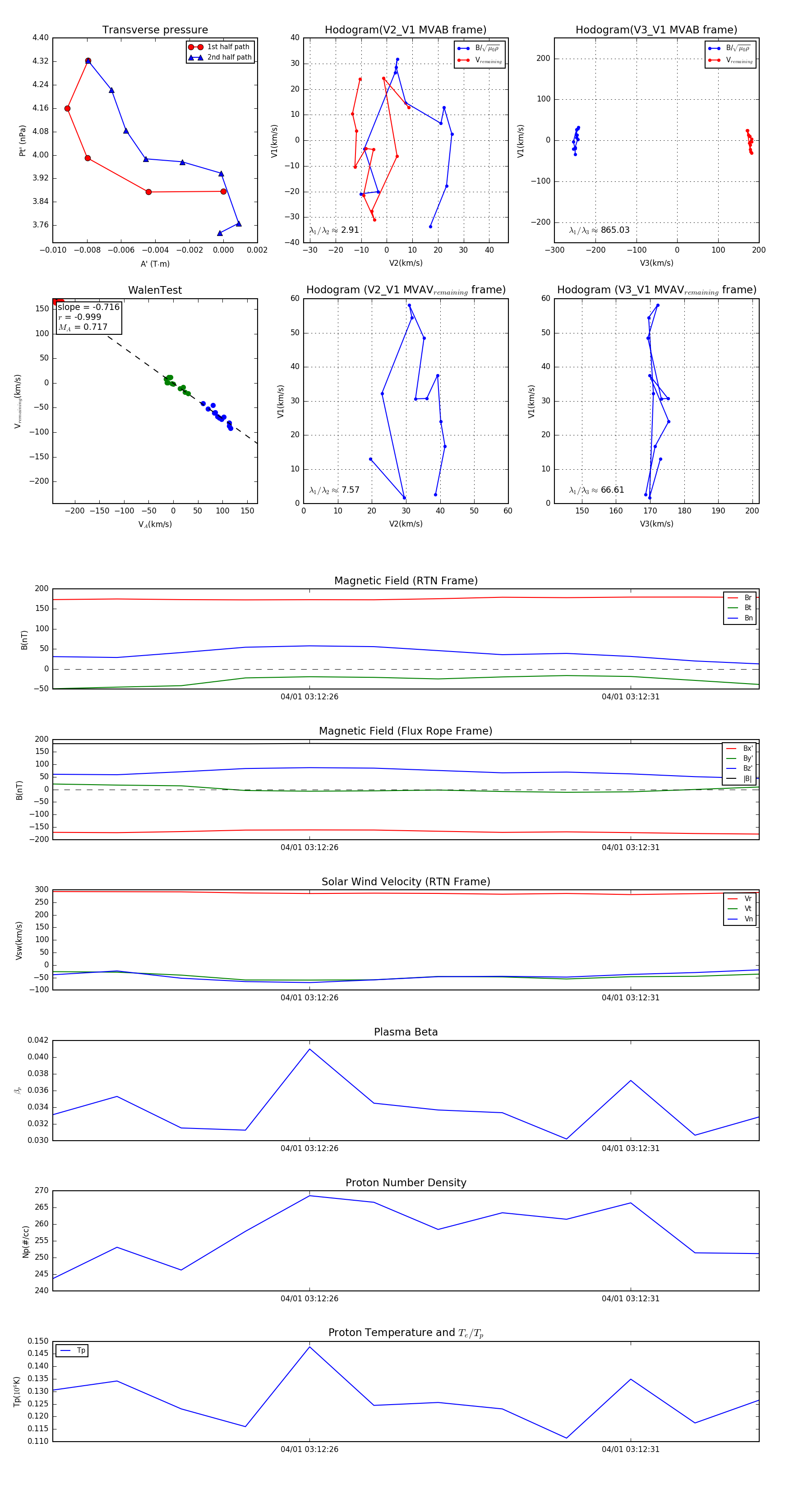
Flux Rope in 2024

Flux Rope Event 2024-04-01 03:12:22 ~ 2024-04-01 03:12:33 (12 seconds)


plot