HOME   LIST
‹–   –›

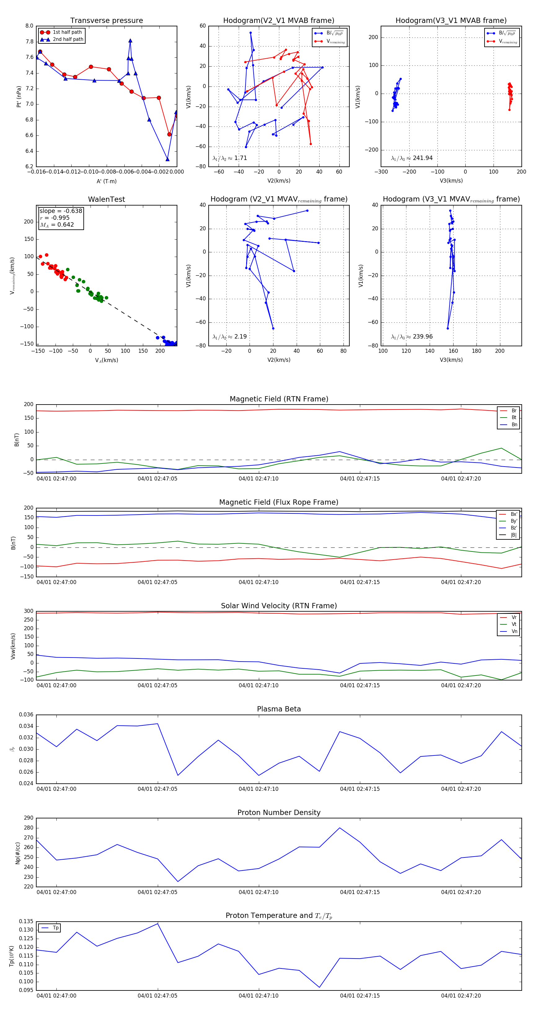
Flux Rope in 2024

Flux Rope Event 2024-04-01 02:46:59 ~ 2024-04-01 02:47:23 (25 seconds)


plot