HOME   LIST
‹–   –›

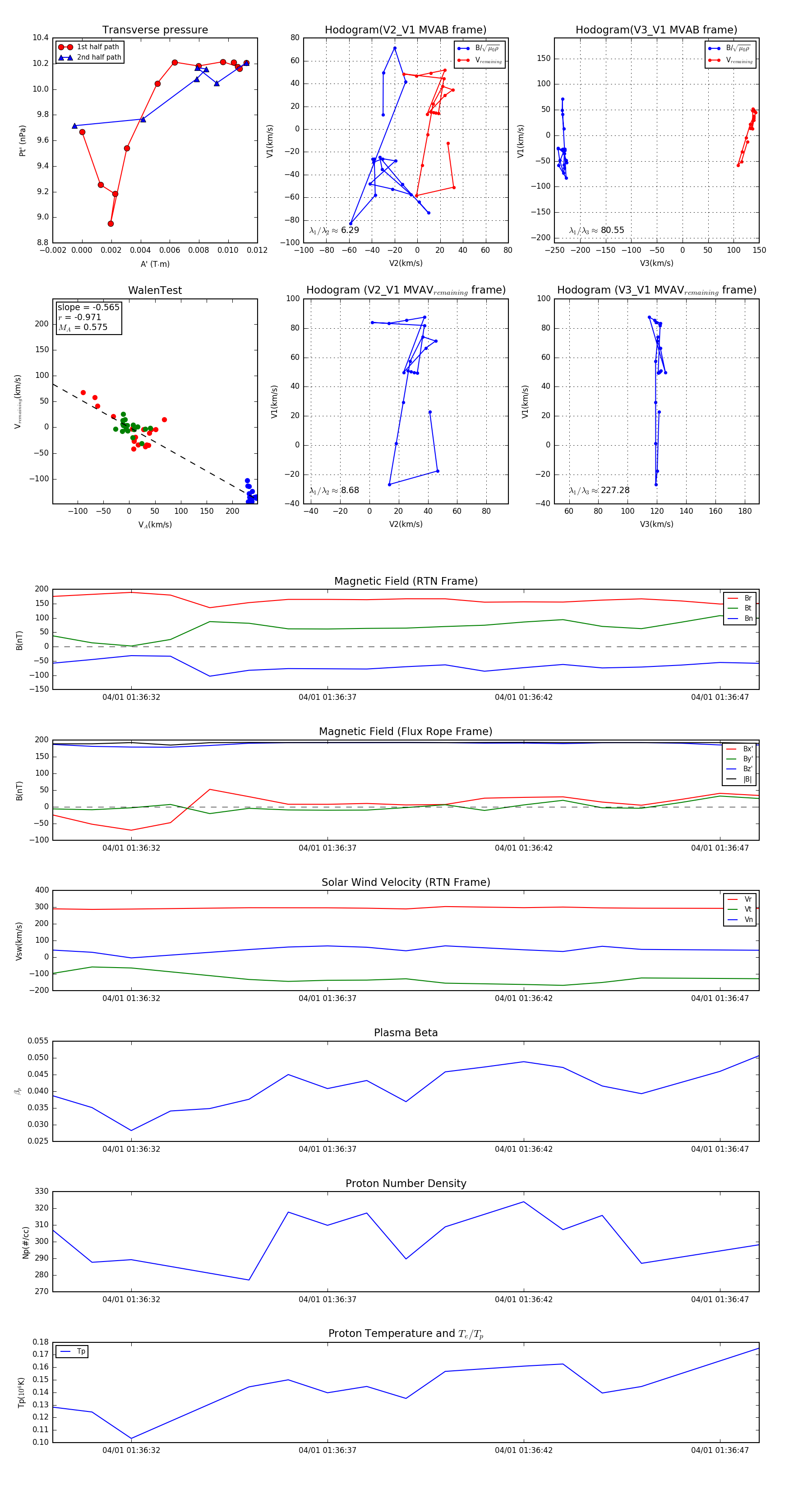
Flux Rope in 2024

Flux Rope Event 2024-04-01 01:36:30 ~ 2024-04-01 01:36:48 (19 seconds)


plot