HOME   LIST
‹–   –›

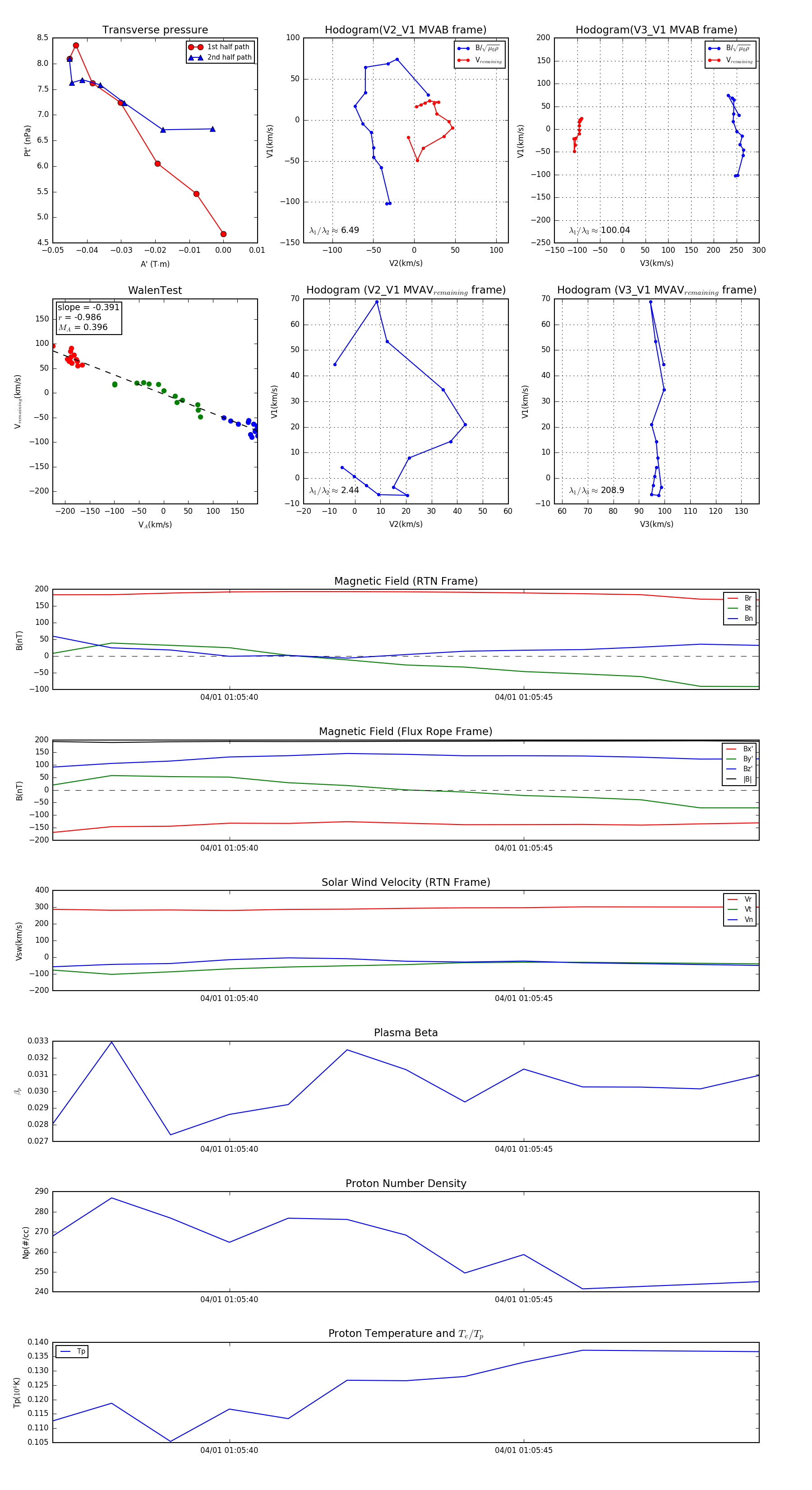
Flux Rope in 2024

Flux Rope Event 2024-04-01 01:05:37 ~ 2024-04-01 01:05:49 (13 seconds)


plot