HOME   LIST
‹–   –›

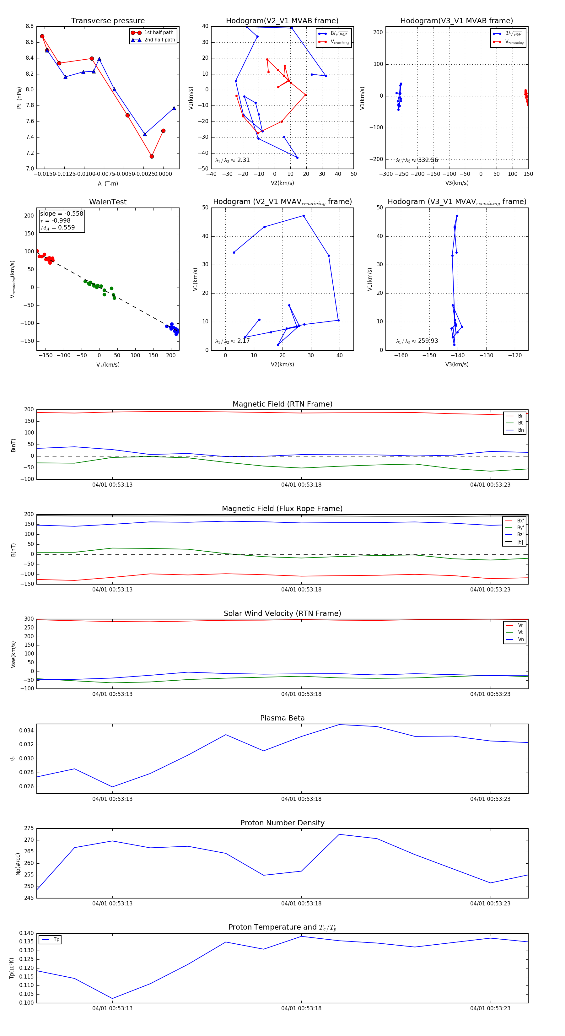
Flux Rope in 2024

Flux Rope Event 2024-04-01 00:53:11 ~ 2024-04-01 00:53:24 (14 seconds)


plot