HOME   LIST
‹–   –›

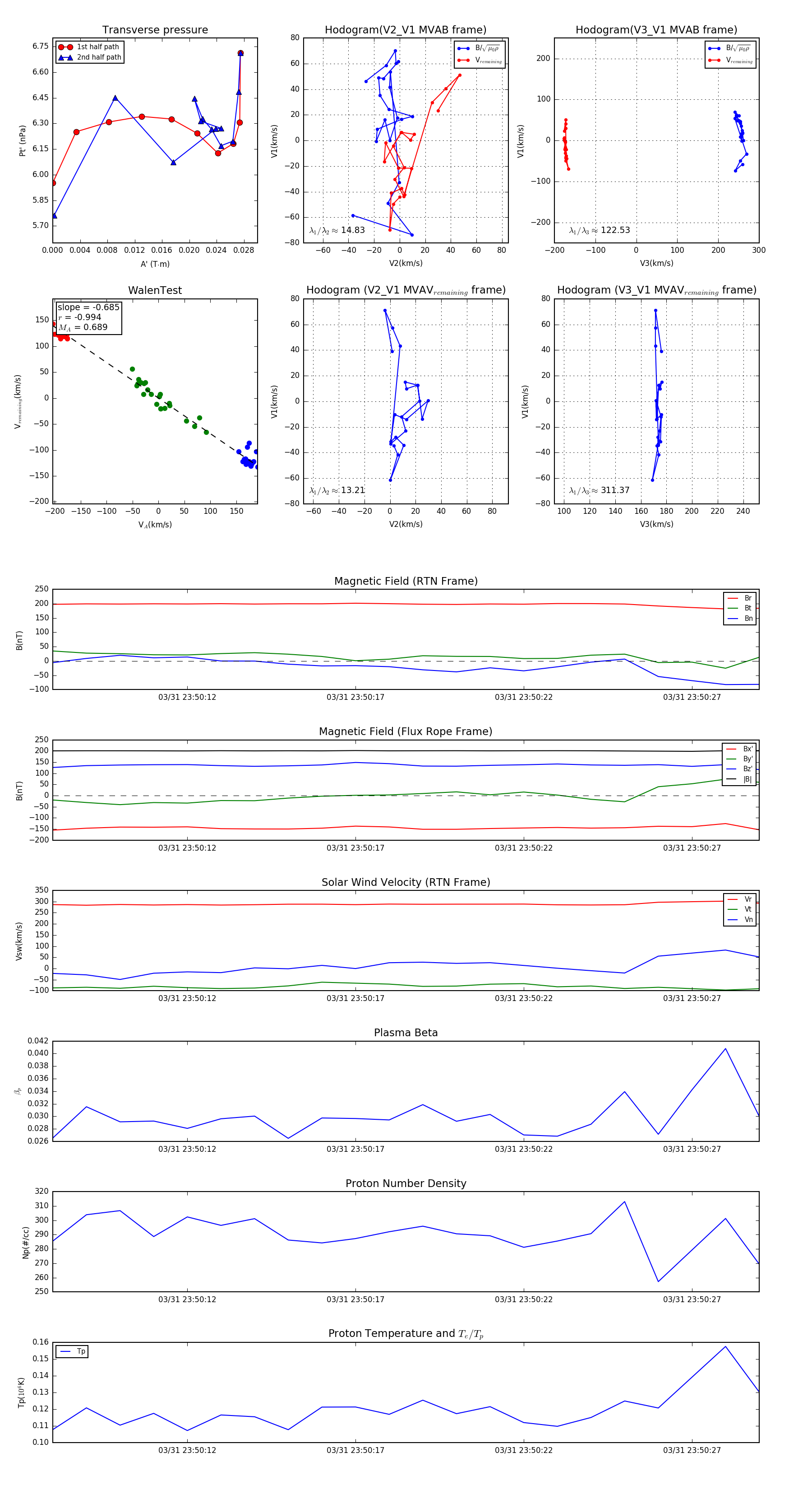
Flux Rope in 2024

Flux Rope Event 2024-03-31 23:50:08 ~ 2024-03-31 23:50:29 (22 seconds)


plot