HOME   LIST
‹–   –›

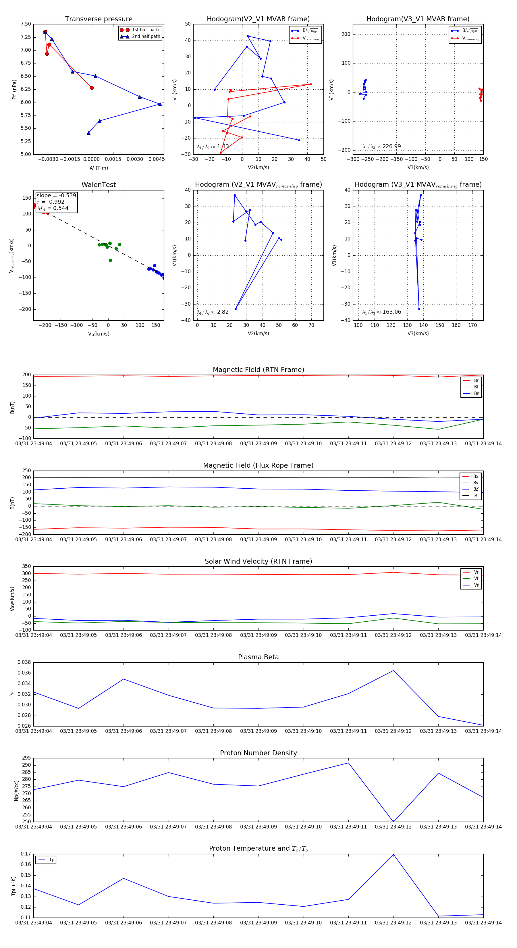
Flux Rope in 2024

Flux Rope Event 2024-03-31 23:49:04 ~ 2024-03-31 23:49:14 (11 seconds)


plot