HOME   LIST
‹–   –›

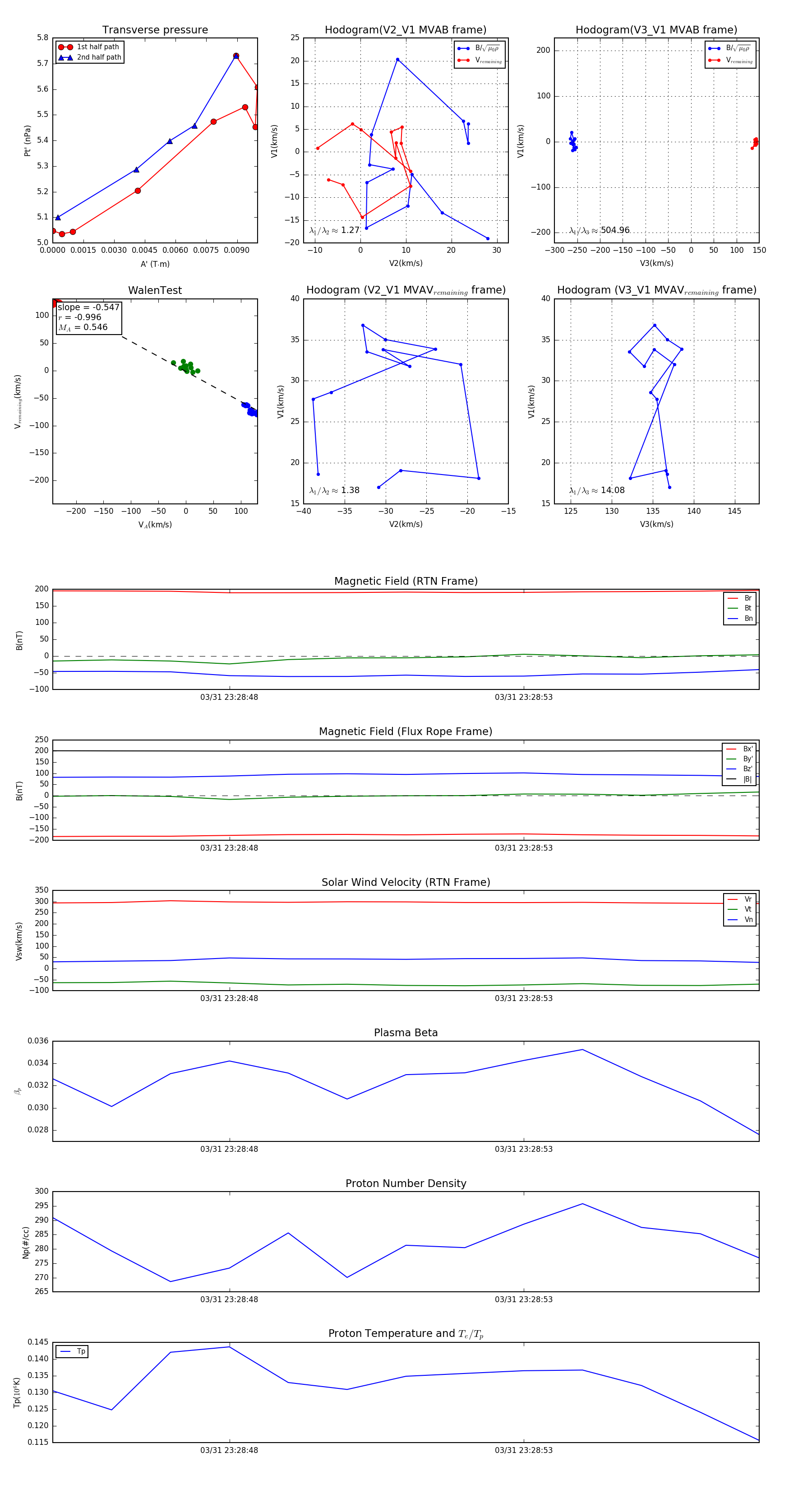
Flux Rope in 2024

Flux Rope Event 2024-03-31 23:28:45 ~ 2024-03-31 23:28:57 (13 seconds)


plot