HOME   LIST
‹–   –›

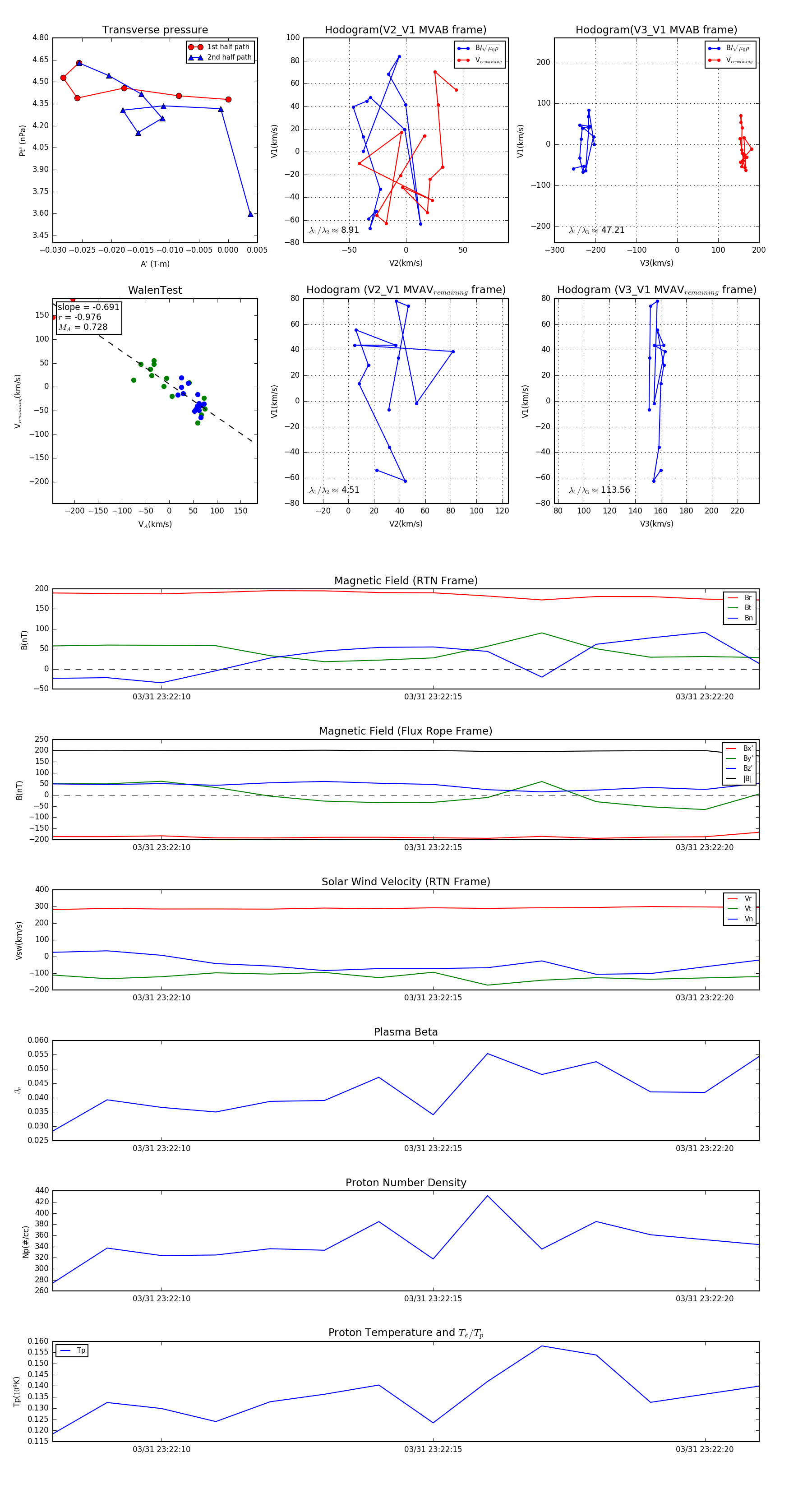
Flux Rope in 2024

Flux Rope Event 2024-03-31 23:22:08 ~ 2024-03-31 23:22:21 (14 seconds)


plot