HOME   LIST
‹–   –›

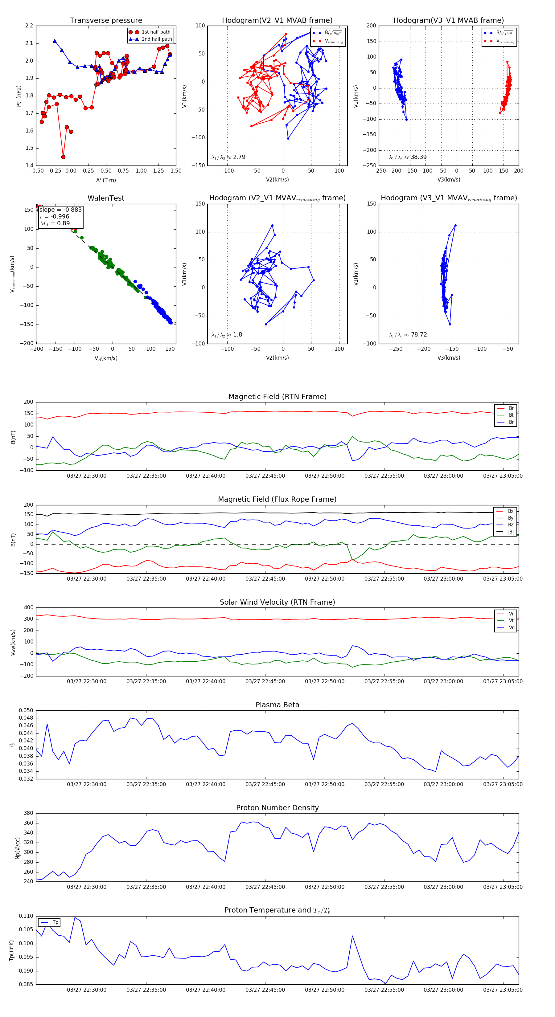
Flux Rope in 2024

Flux Rope Event 2024-03-27 22:25:44 ~ 2024-03-27 23:06:20 (2437 seconds)


plot