HOME   LIST
‹–   –›

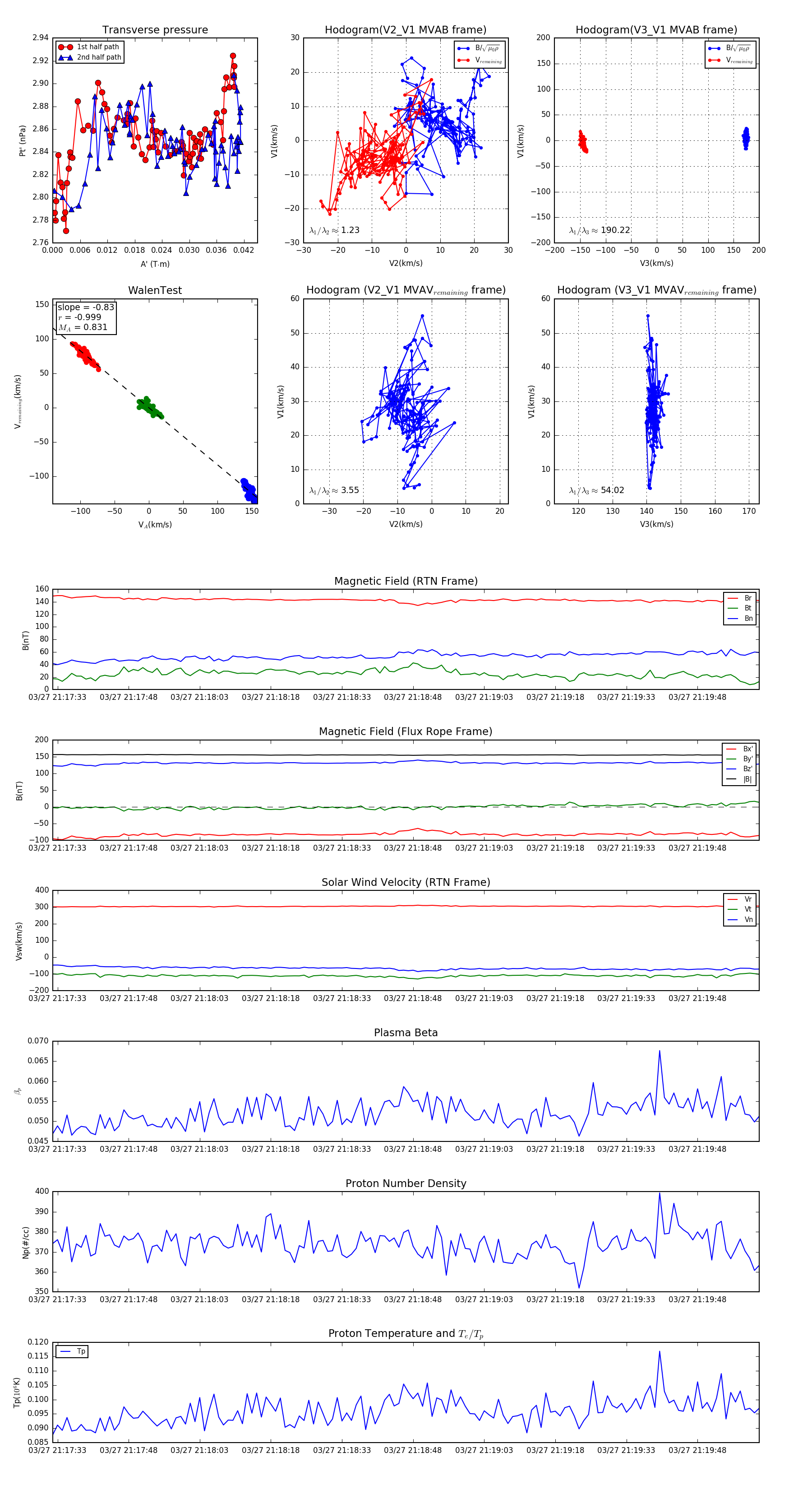
Flux Rope in 2024

Flux Rope Event 2024-03-27 21:17:32 ~ 2024-03-27 21:20:01 (150 seconds)


plot