HOME   LIST
‹–   –›

Flux Rope in 2024

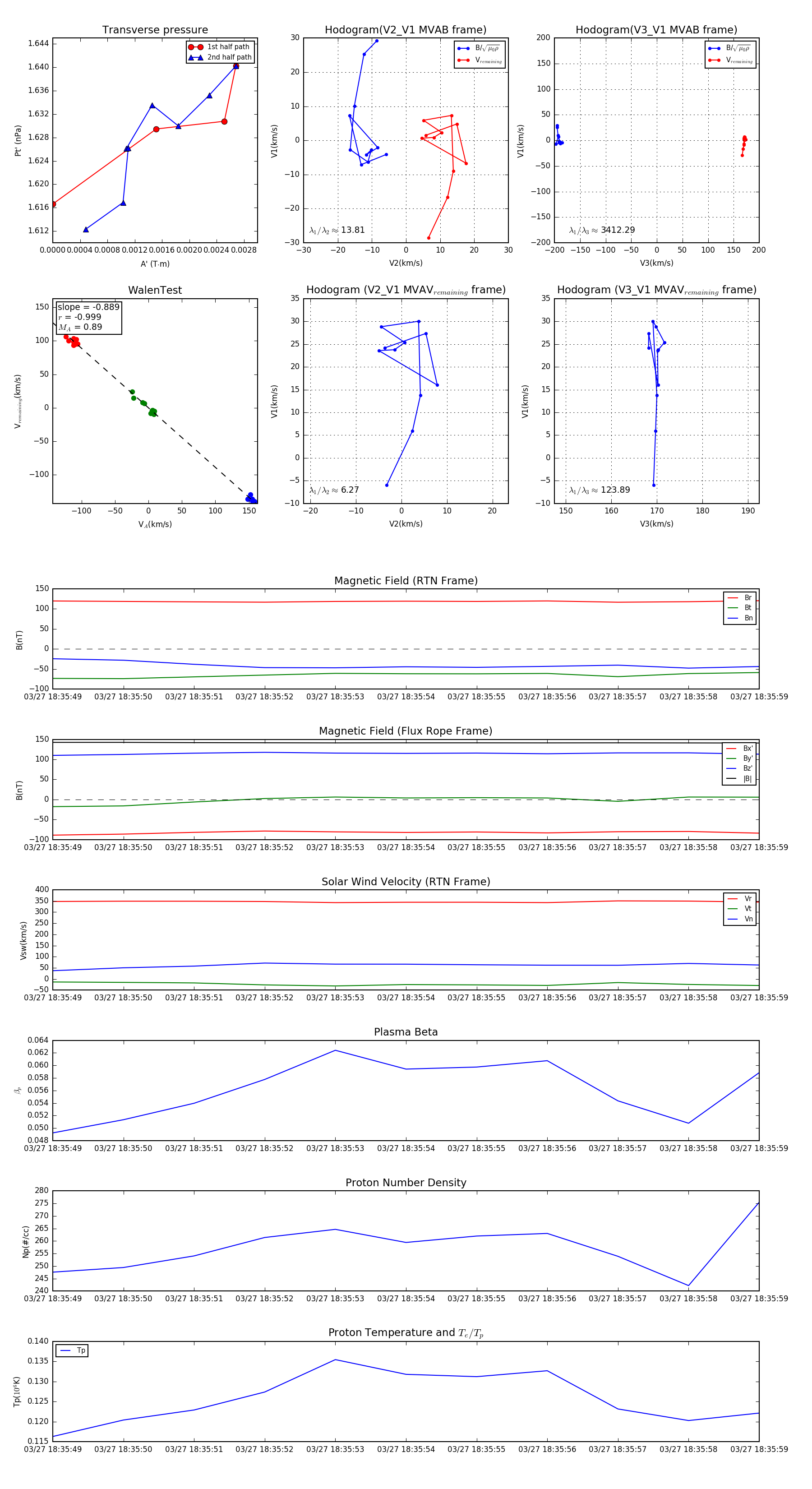
Flux Rope Event 2024-03-27 18:35:49 ~ 2024-03-27 18:35:59 (11 seconds)


plot