HOME   LIST
‹–   –›

Flux Rope in 2024

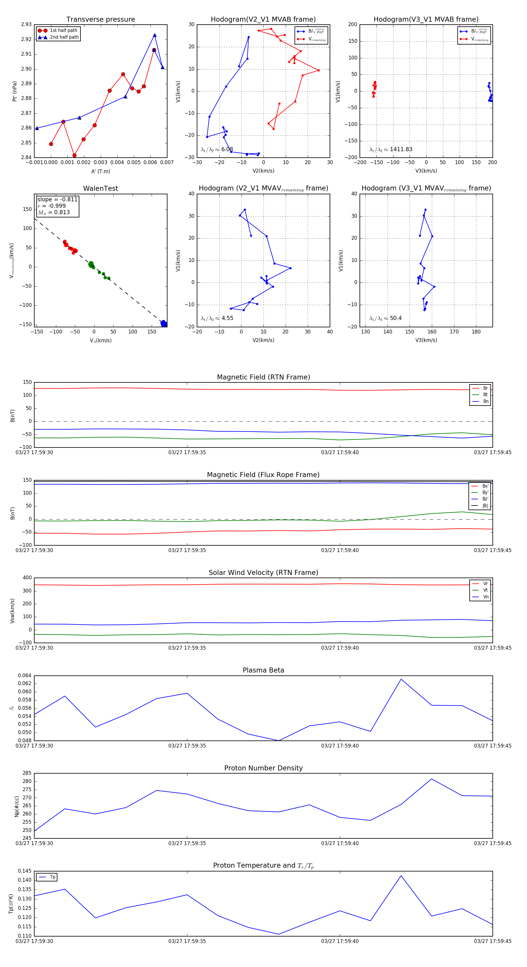
Flux Rope Event 2024-03-27 17:59:30 ~ 2024-03-27 17:59:45 (16 seconds)


plot