HOME   LIST
‹–   –›

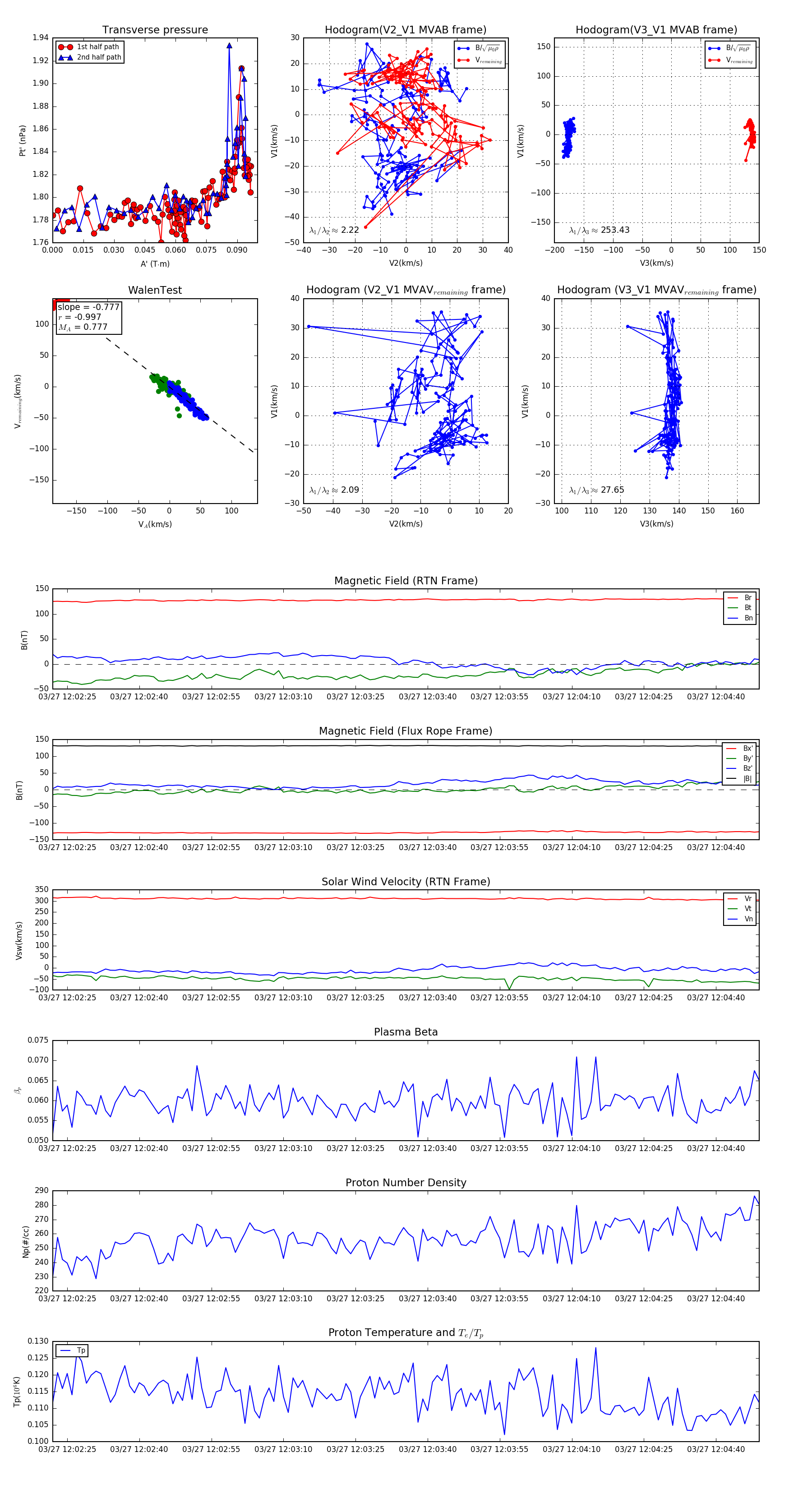
Flux Rope in 2024

Flux Rope Event 2024-03-27 12:02:22 ~ 2024-03-27 12:04:49 (148 seconds)


plot