HOME   LIST
‹–   –›

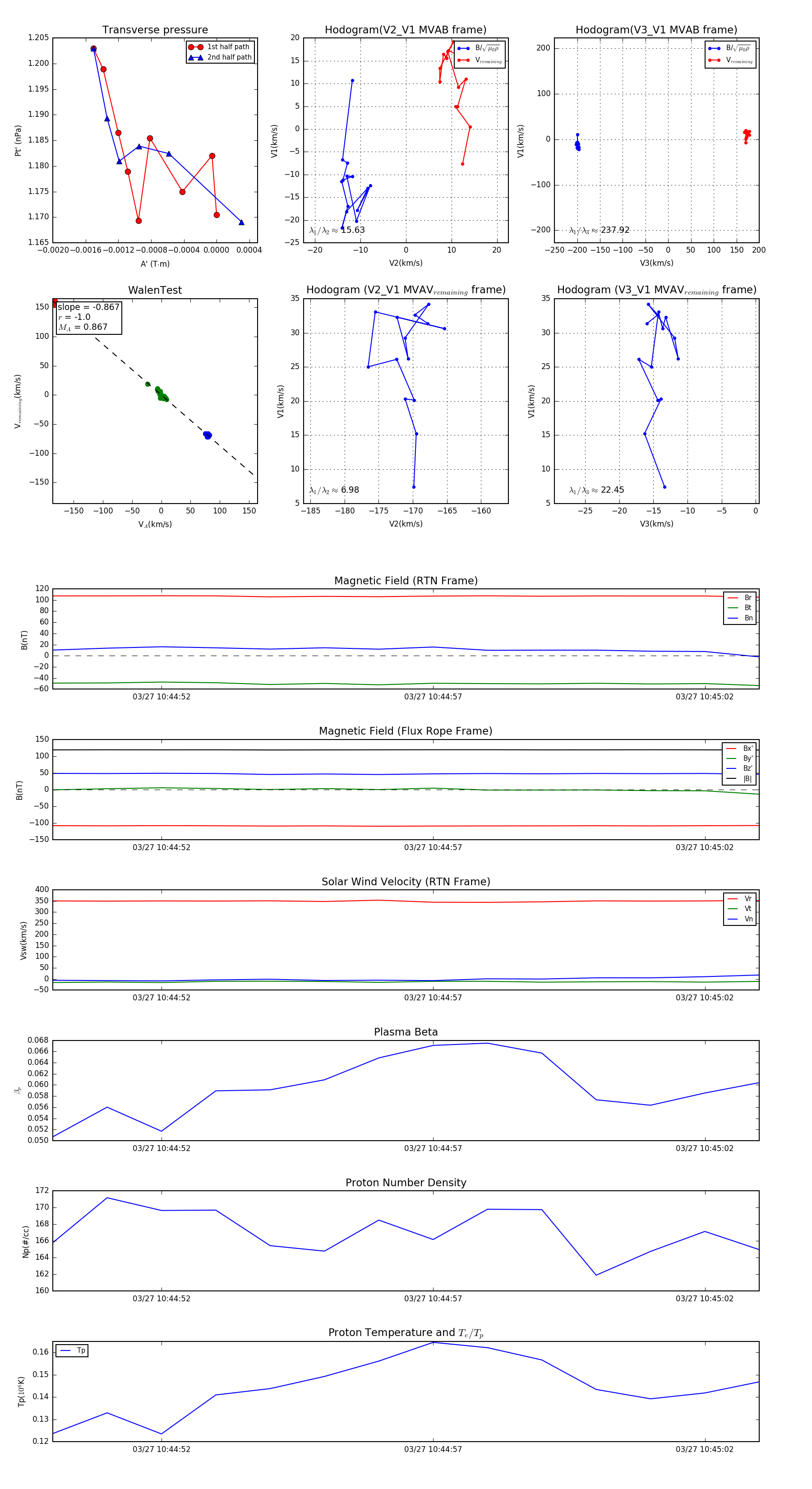
Flux Rope in 2024

Flux Rope Event 2024-03-27 10:44:50 ~ 2024-03-27 10:45:03 (14 seconds)


plot