HOME   LIST
‹–   –›

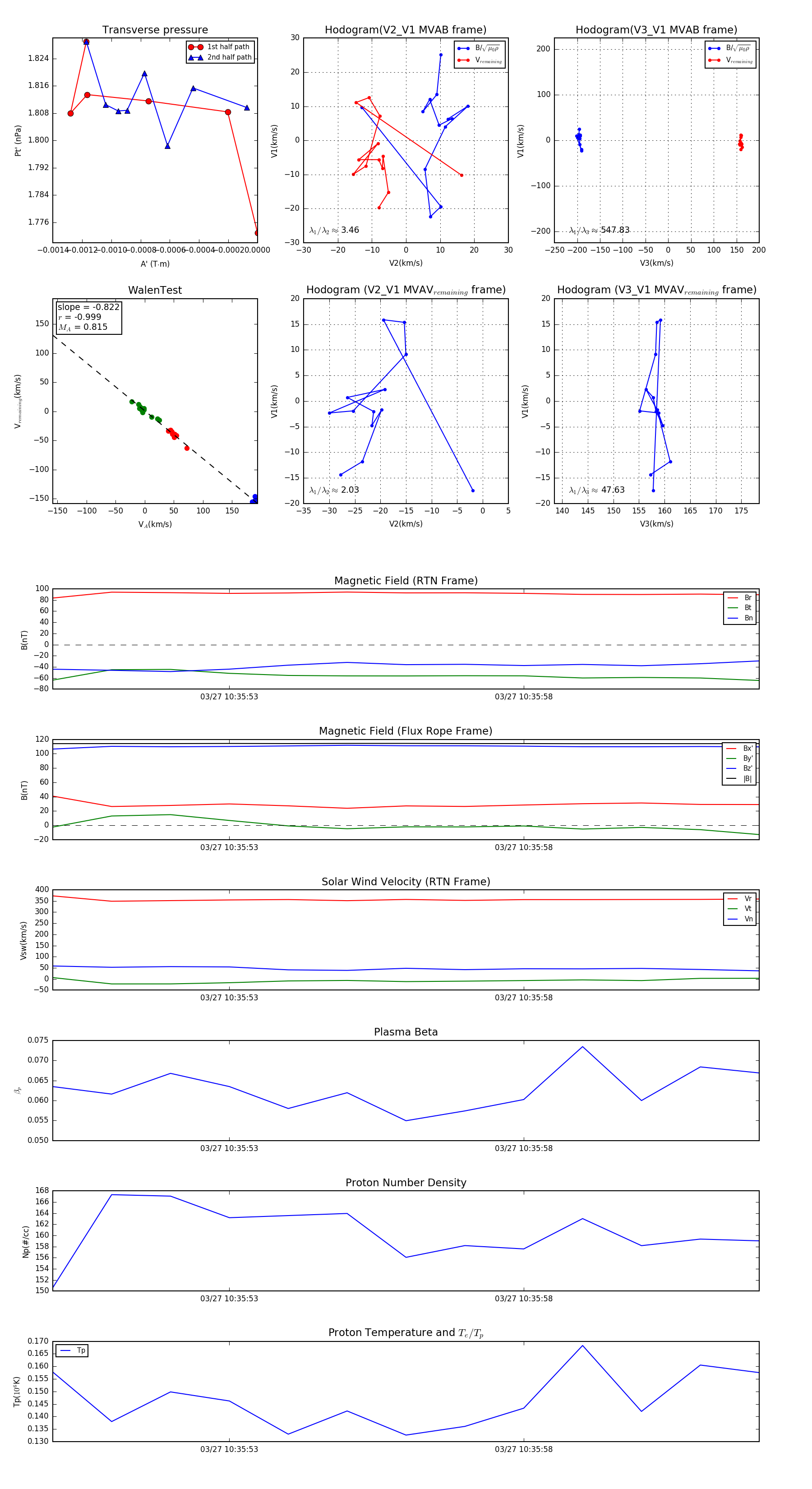
Flux Rope in 2024

Flux Rope Event 2024-03-27 10:35:50 ~ 2024-03-27 10:36:02 (13 seconds)


plot