HOME   LIST
‹–   –›

Flux Rope in 2024

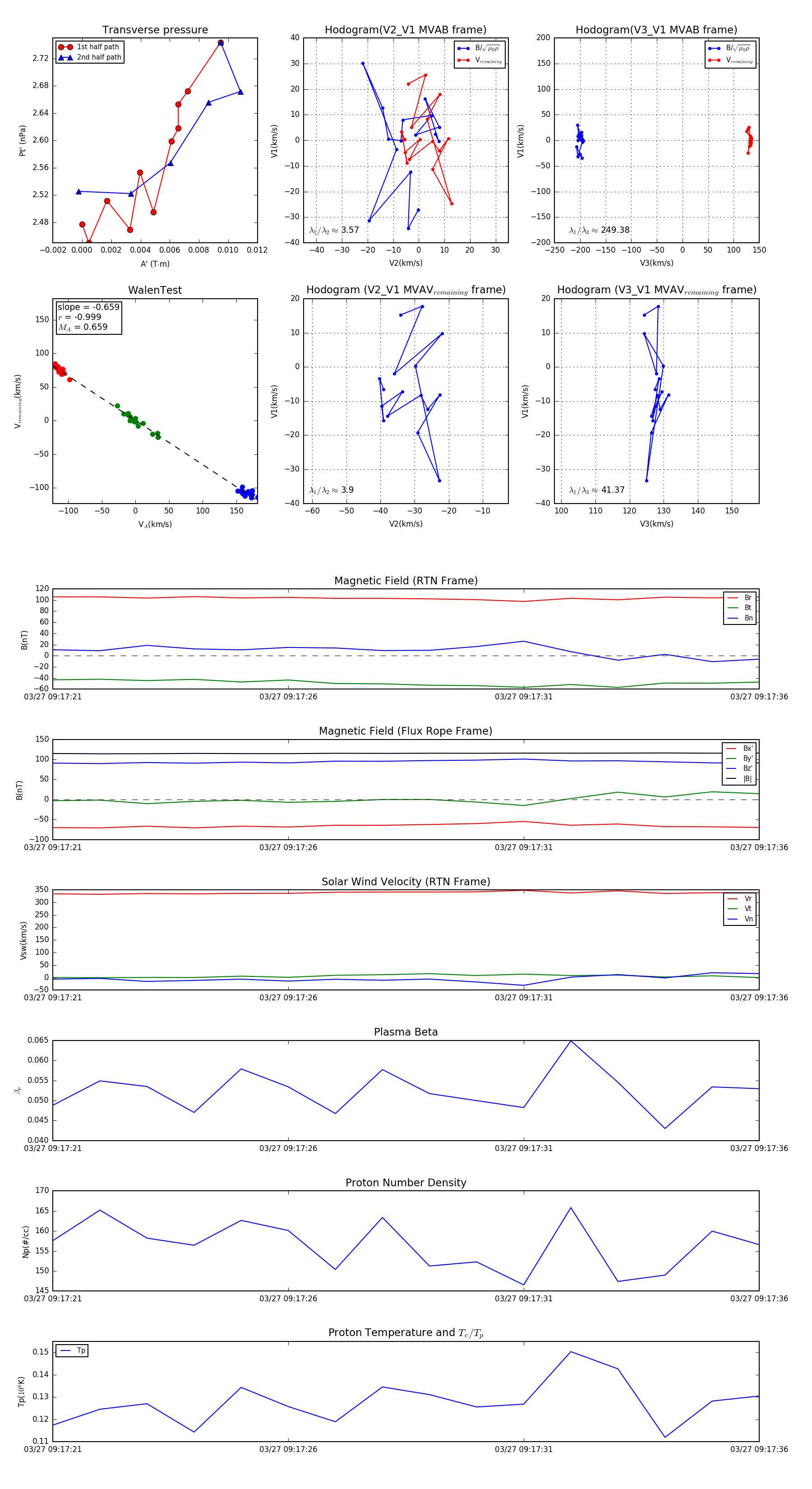
Flux Rope Event 2024-03-27 09:17:21 ~ 2024-03-27 09:17:36 (16 seconds)


plot