HOME   LIST
‹–   –›

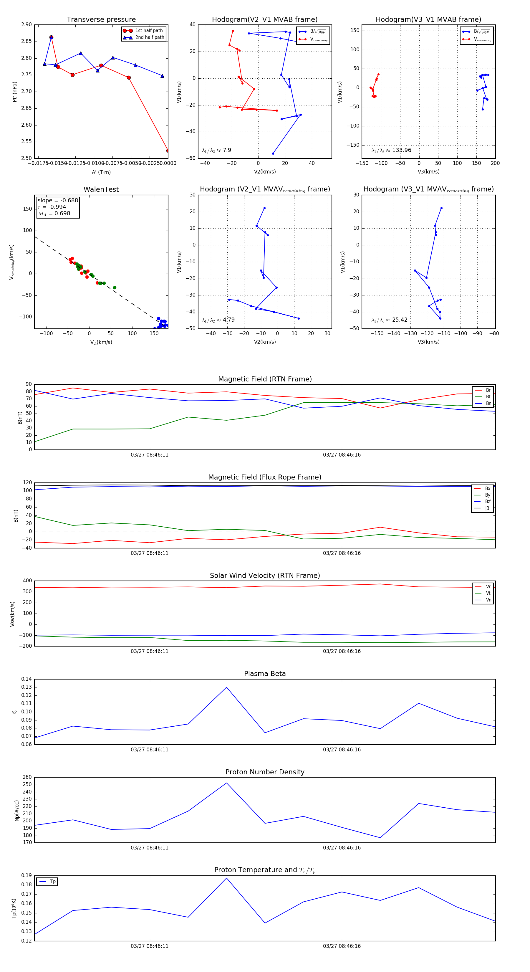
Flux Rope in 2024

Flux Rope Event 2024-03-27 08:46:08 ~ 2024-03-27 08:46:20 (13 seconds)


plot