HOME   LIST
‹–   –›

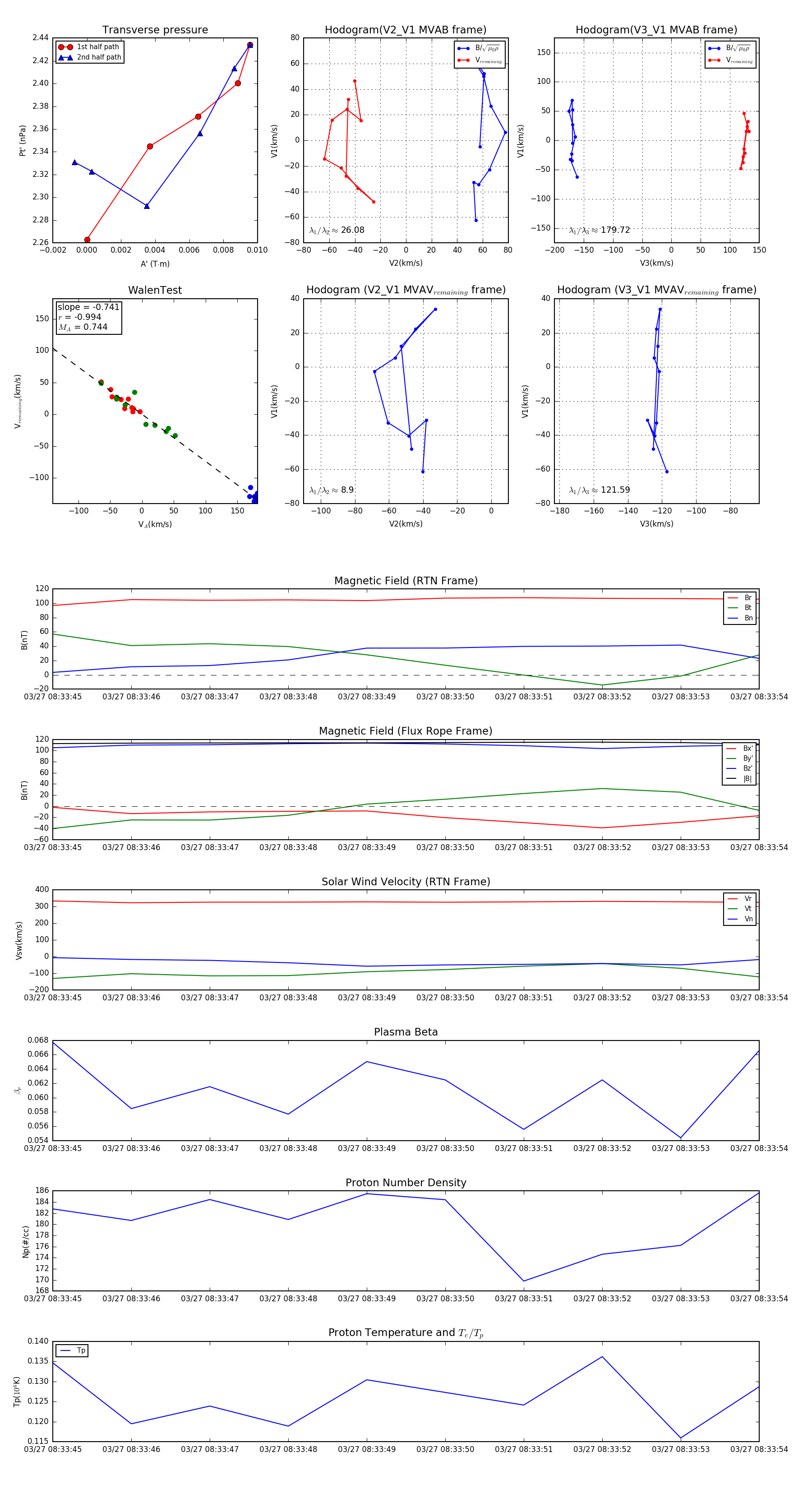
Flux Rope in 2024

Flux Rope Event 2024-03-27 08:33:45 ~ 2024-03-27 08:33:54 (10 seconds)


plot