HOME   LIST
‹–   –›

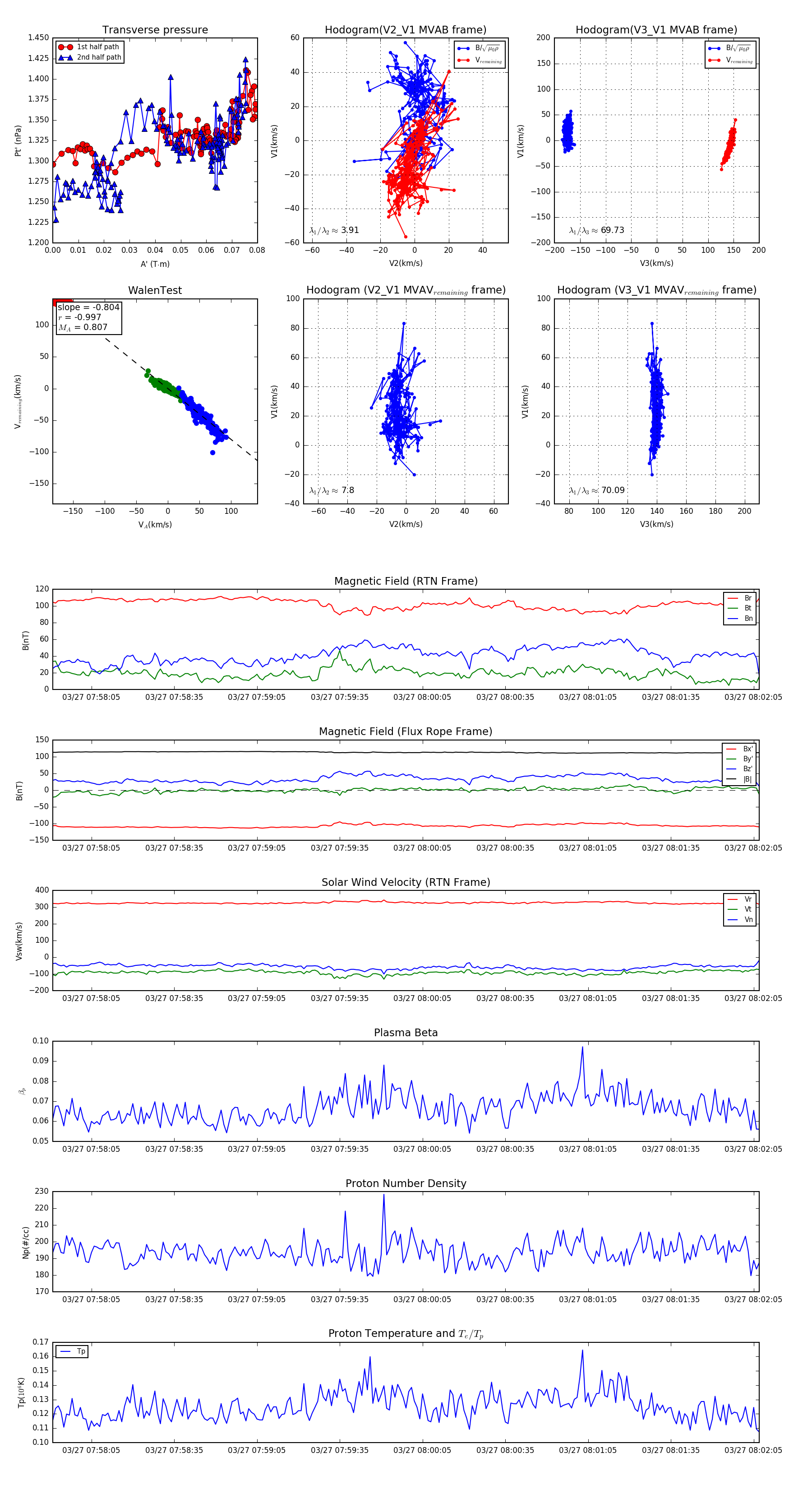
Flux Rope in 2024

Flux Rope Event 2024-03-27 07:57:51 ~ 2024-03-27 08:02:07 (257 seconds)


plot