HOME   LIST
‹–   –›

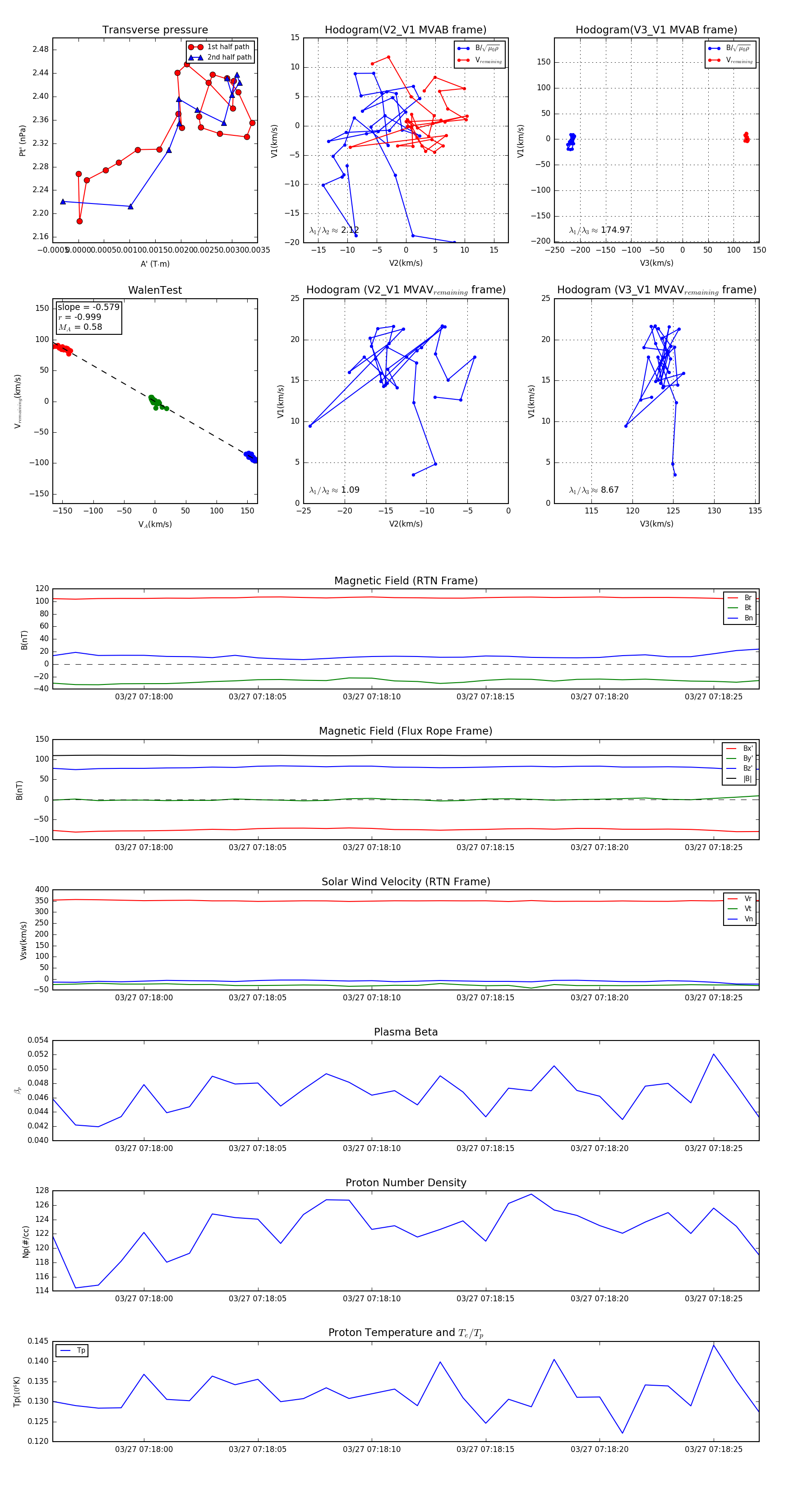
Flux Rope in 2024

Flux Rope Event 2024-03-27 07:17:56 ~ 2024-03-27 07:18:27 (32 seconds)


plot