HOME   LIST
‹–   –›

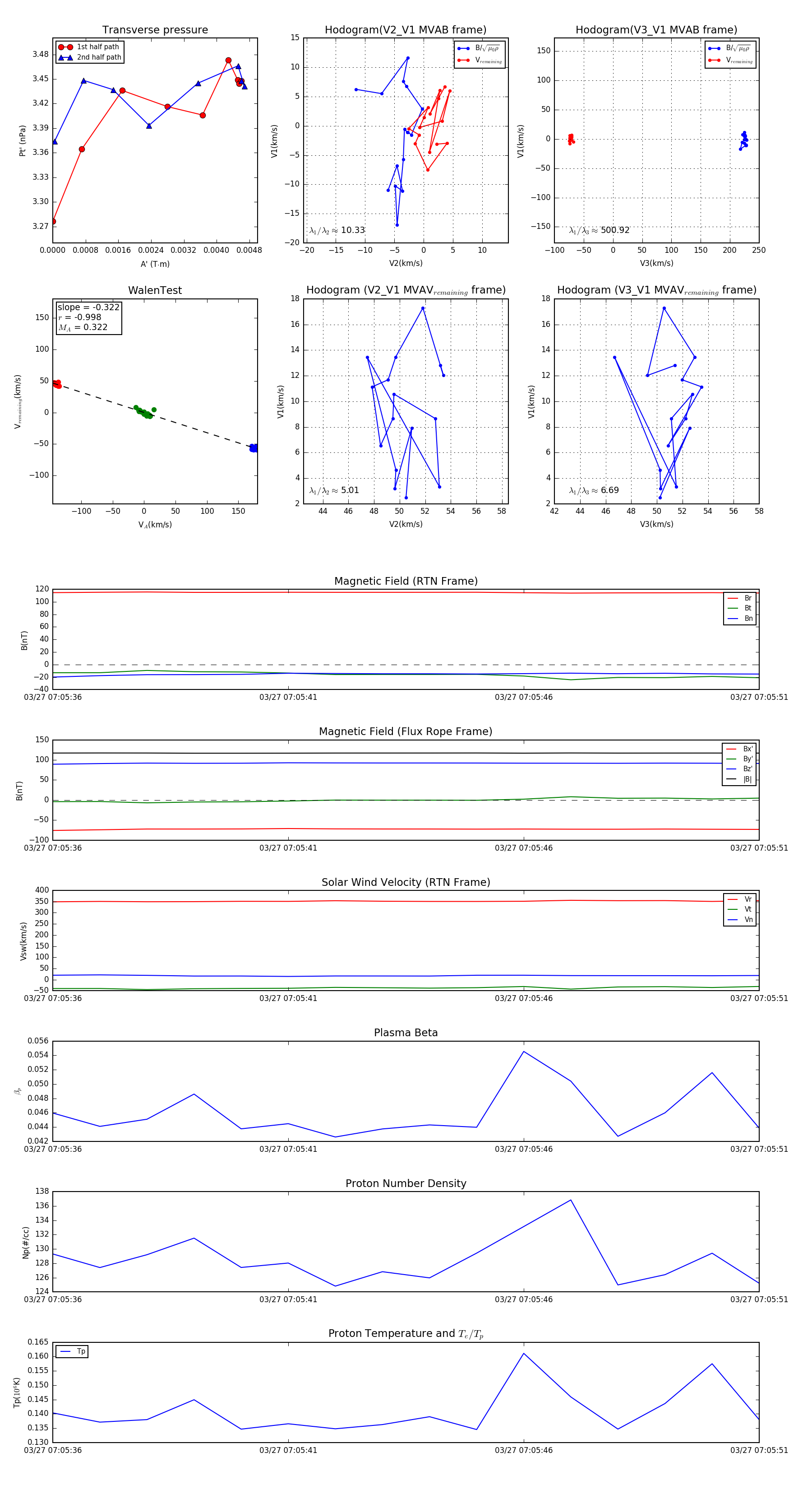
Flux Rope in 2024

Flux Rope Event 2024-03-27 07:05:36 ~ 2024-03-27 07:05:51 (16 seconds)


plot