HOME   LIST
‹–   –›

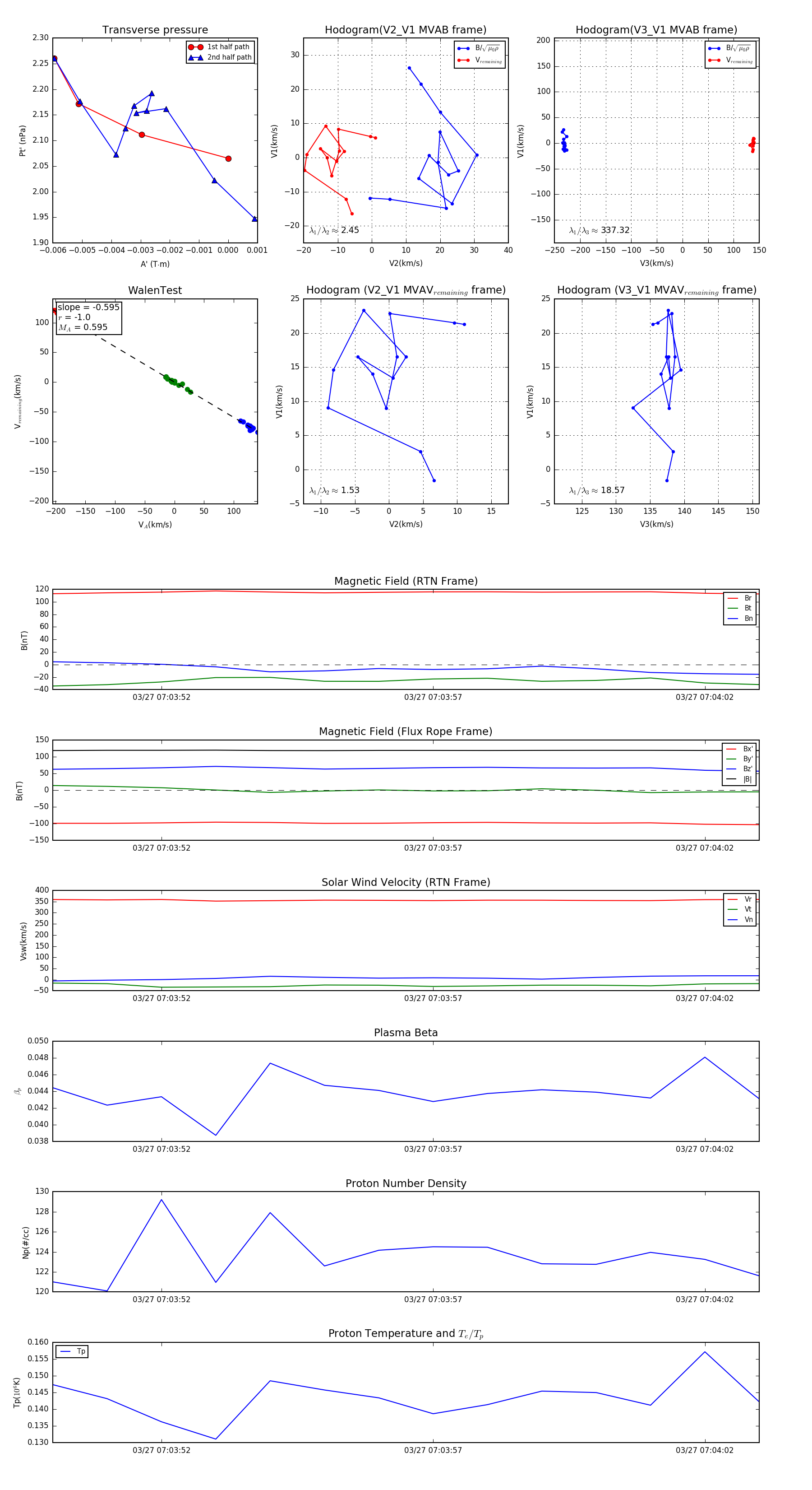
Flux Rope in 2024

Flux Rope Event 2024-03-27 07:03:50 ~ 2024-03-27 07:04:03 (14 seconds)


plot