HOME   LIST
‹–   –›

Flux Rope in 2024

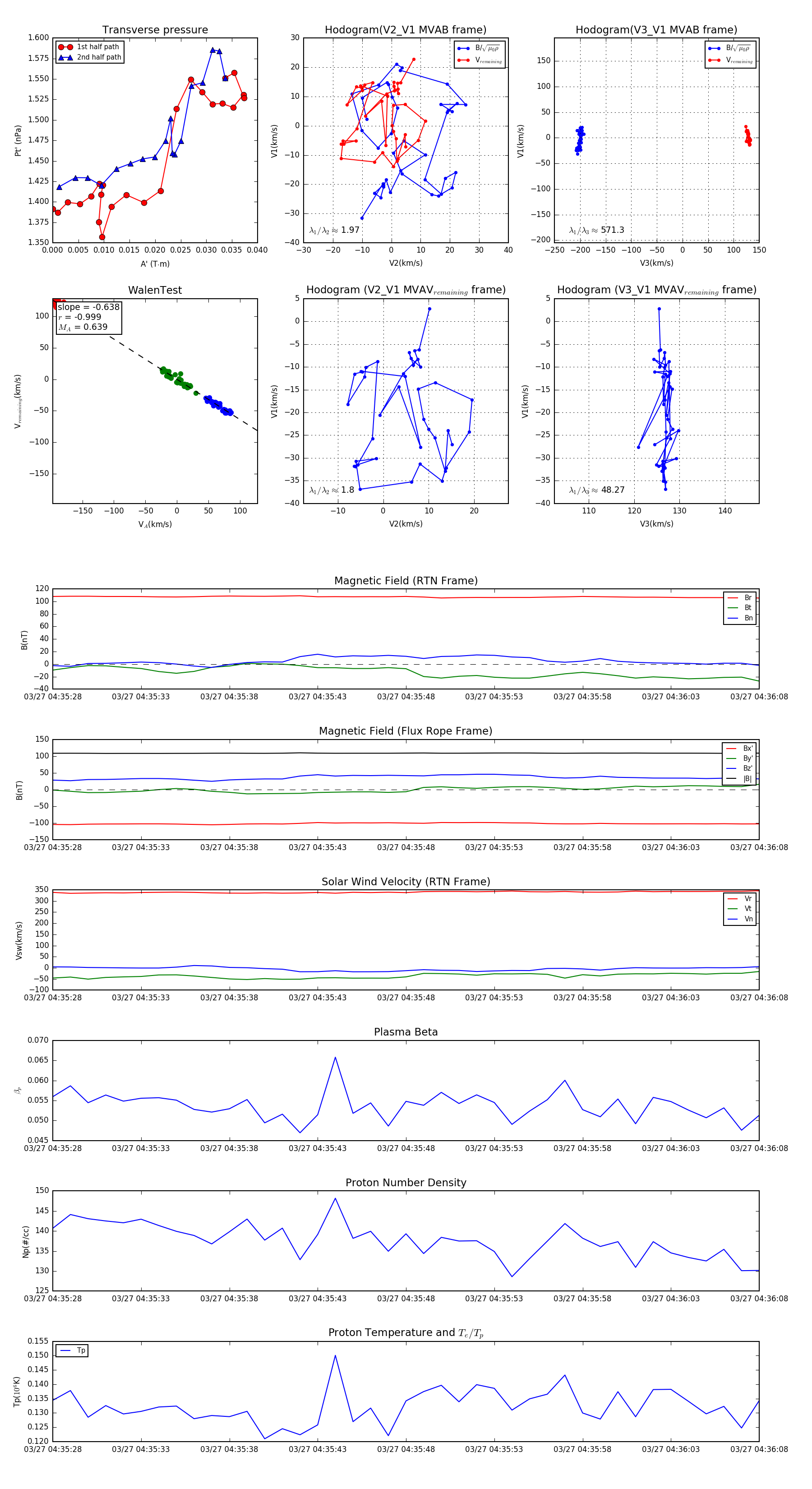
Flux Rope Event 2024-03-27 04:35:28 ~ 2024-03-27 04:36:08 (41 seconds)


plot