HOME   LIST
‹–   –›

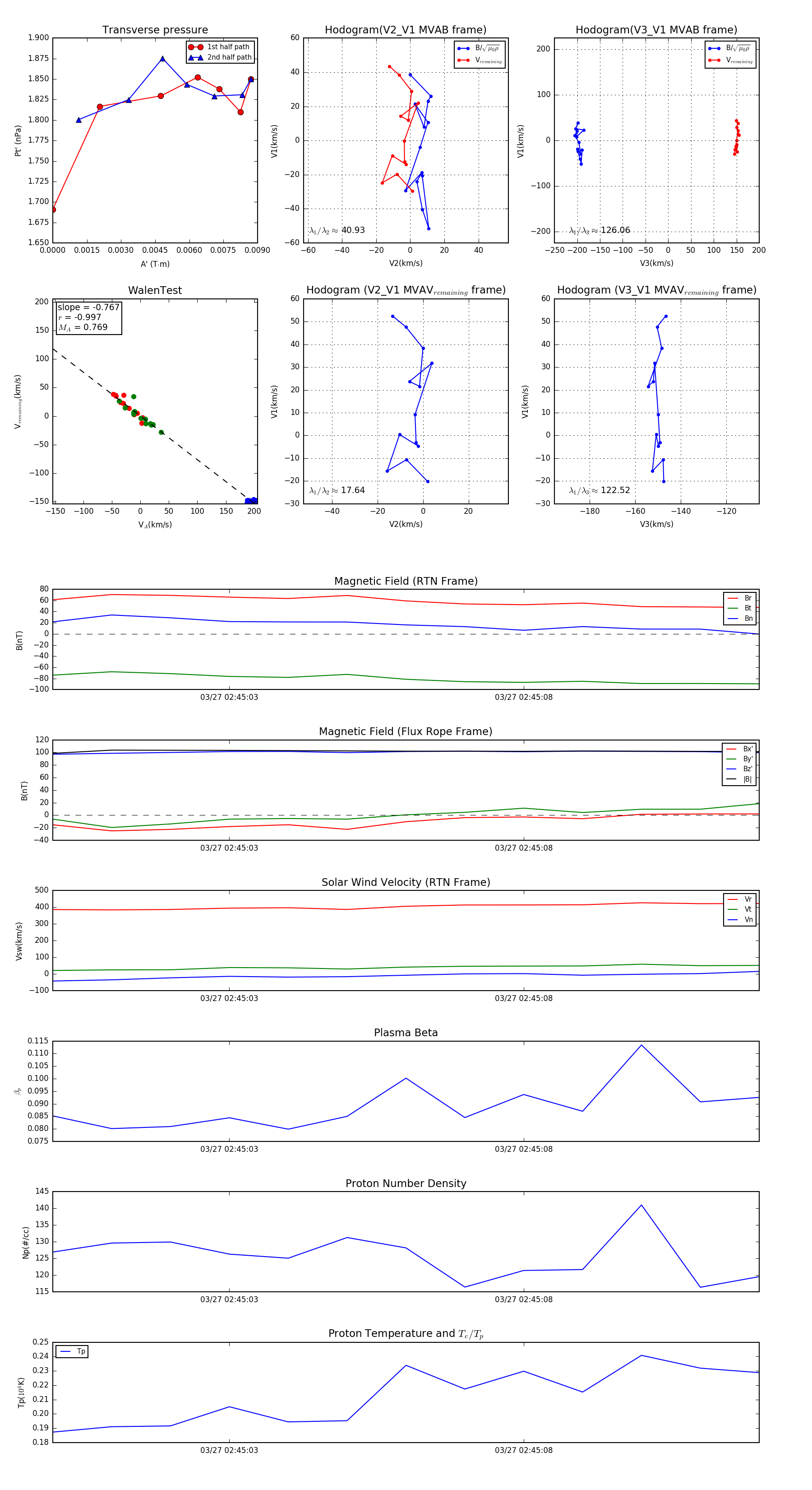
Flux Rope in 2024

Flux Rope Event 2024-03-27 02:45:00 ~ 2024-03-27 02:45:12 (13 seconds)


plot