HOME   LIST
‹–   –›

Flux Rope in 2024

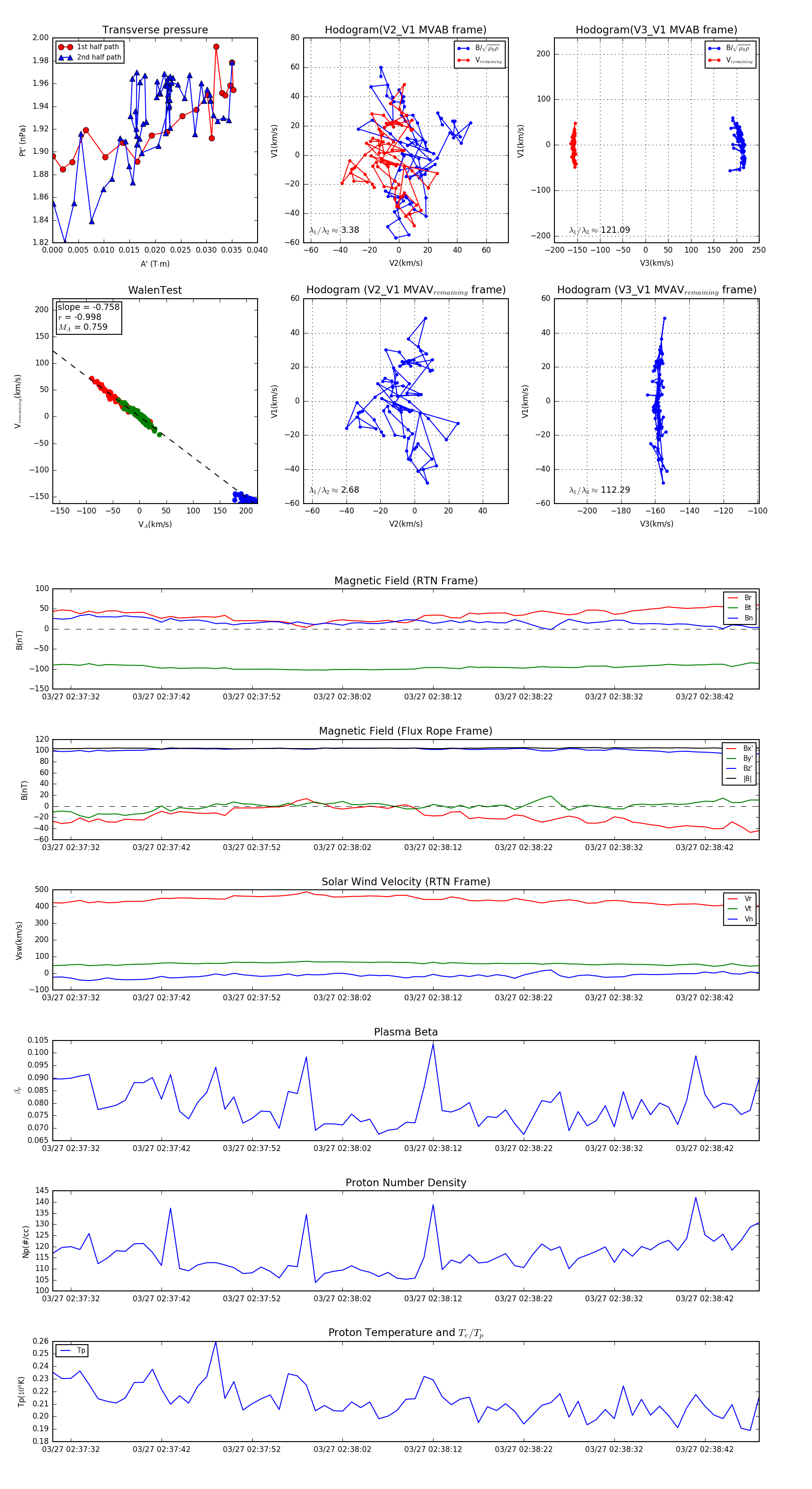
Flux Rope Event 2024-03-27 02:37:30 ~ 2024-03-27 02:38:48 (79 seconds)


plot