HOME   LIST
‹–   –›

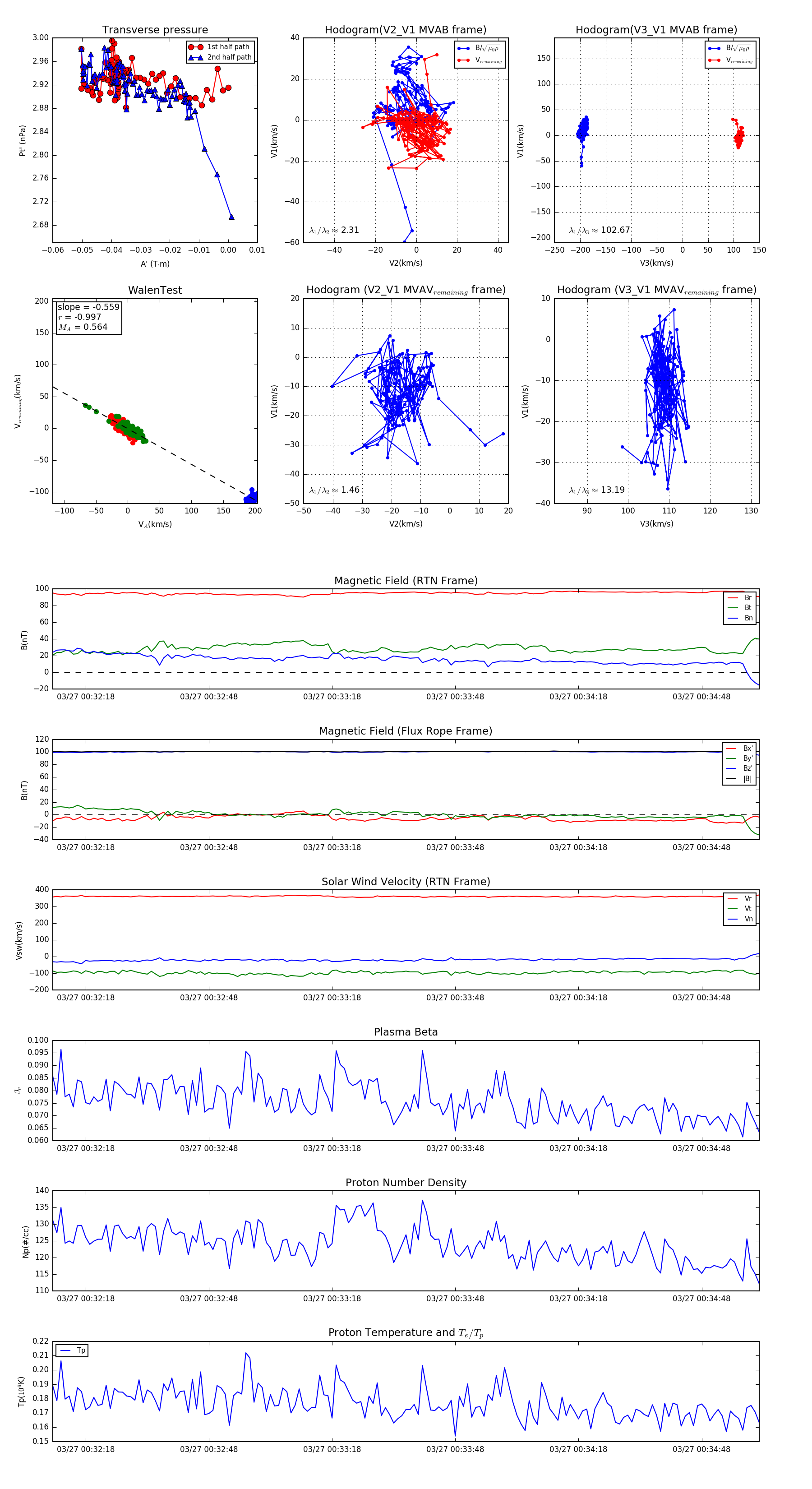
Flux Rope in 2024

Flux Rope Event 2024-03-27 00:32:10 ~ 2024-03-27 00:35:02 (173 seconds)


plot