HOME   LIST
‹–   –›

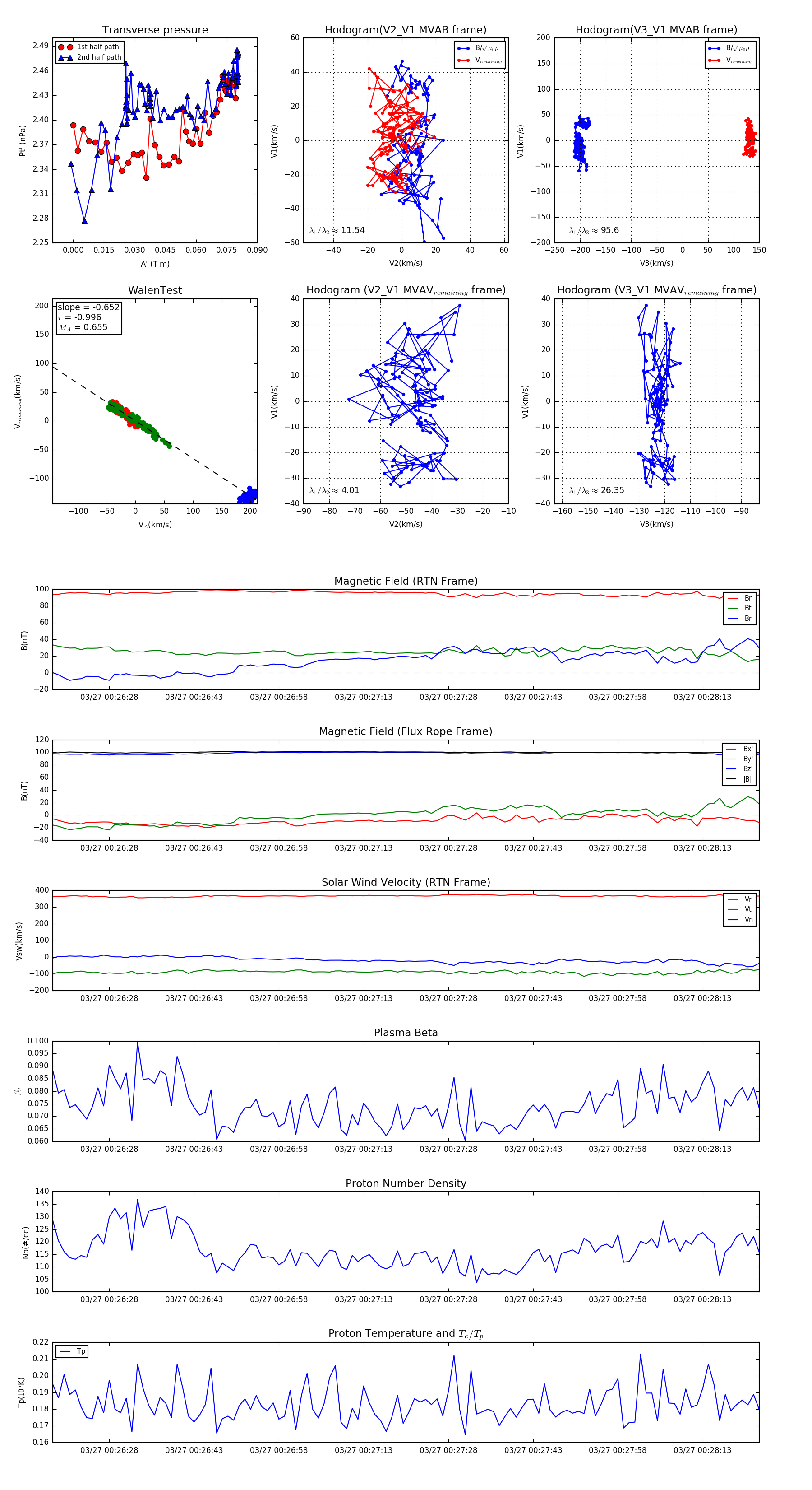
Flux Rope in 2024

Flux Rope Event 2024-03-27 00:26:18 ~ 2024-03-27 00:28:23 (126 seconds)


plot