HOME   LIST
‹–   –›

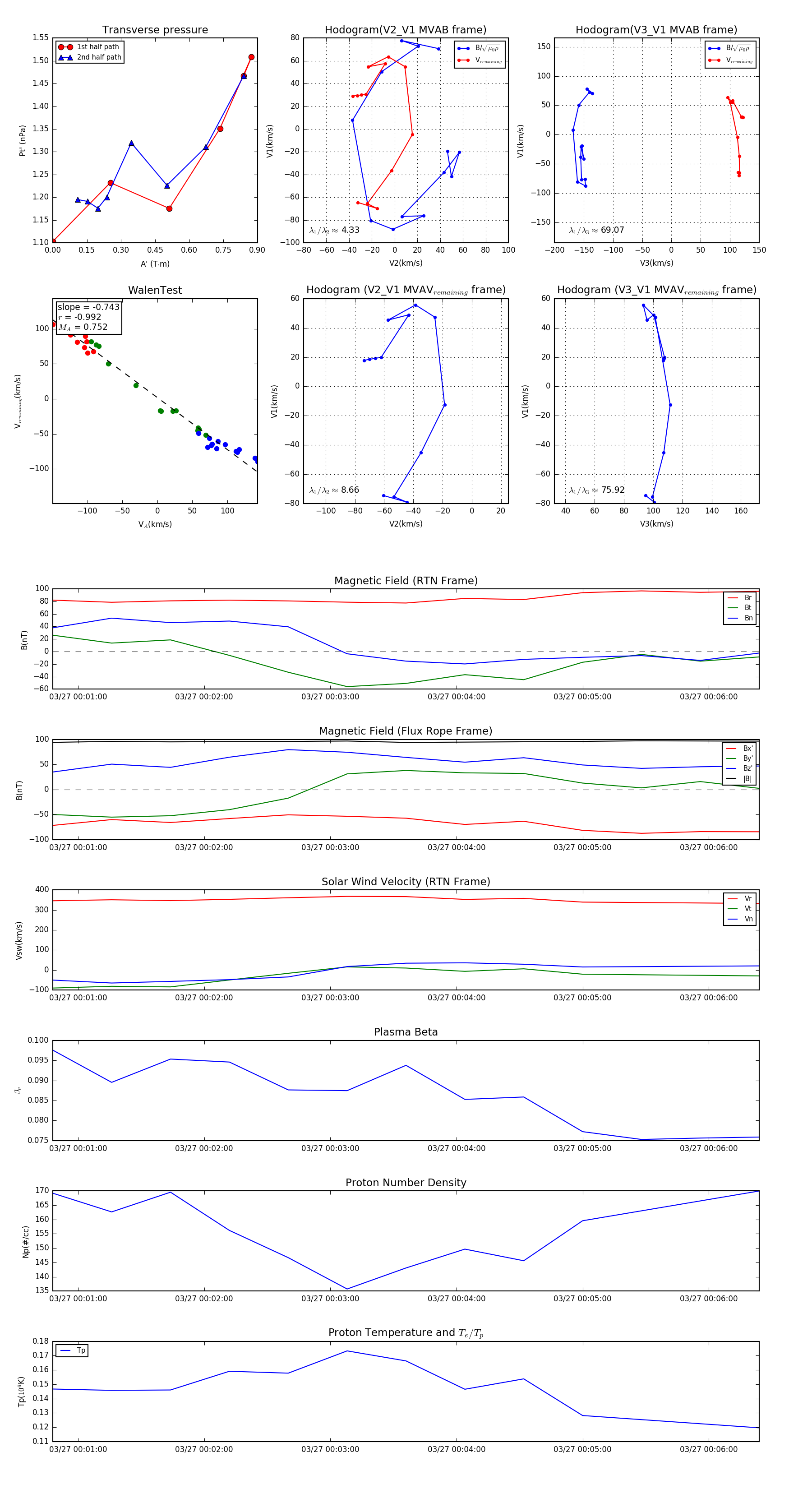
Flux Rope in 2024

Flux Rope Event 2024-03-27 00:00:48 ~ 2024-03-27 00:06:24 (337 seconds)


plot